当前位置: 首页 > 诉讼服务 > 文书公开

最高人民法院知识产权法庭公布“专利行政民事案件合并审理第一案”判决(附判决书全文)

发布时间:2019-12-10 09:00:00 来源:最高人民法院


中华人民共和国最高人民法院
行 政 判 决 书



(2019)最高法知行终142号


  上诉人(原审原告):乐金电子(天津)电器有限公司。住所地:天津北辰科技园区津围公路9号。
  法定代表人:李宰炫,该公司董事长。
  委托诉讼代理人:刘桥民,北京大成(南京)律师事务所律师。
  被上诉人(原审被告):国家知识产权局。住所地:北京市海淀区蓟门桥西土城路6号。
  法定代表人:申长雨,该局局长。
  委托诉讼代理人:唐向阳,该局审查员。
  委托诉讼代理人:赵鑫,该局审查员。
  原审第三人:厦门实正电子科技有限公司。住所地:福建省厦门市思明区香莲里34号17H室。
  法定代表人:李云孝,该公司执行董事。
  委托诉讼代理人:云燕,福建联合信实律师事务所律师。
  委托诉讼代理人:周敏超,福建联合信实律师事务所律师。
  上诉人乐金电子(天津)电器有限公司(以下简称乐金公司)因与被上诉人国家知识产权局、原审第三人厦门实正电子科技有限公司(以下简称实正公司)实用新型专利权无效行政纠纷一案,不服北京知识产权法院于2019年7月1日作出的(2018)京73行初8992号行政判决,向本院提起上诉。本院于2019年9月12日立案后,依法组成合议庭,于2019年10月22日与(2019)最高法知民终366号侵害实用新型专利权纠纷案合并召开庭前会议,于2019年10月23日对本案公开开庭进行审理。乐金公司的委托诉讼代理人刘桥民,国家知识产权局的委托诉讼代理人唐向阳、赵鑫,实正公司的法定代表人李云孝及委托诉讼代理人云燕到庭参加了庭前会议和庭审。本案现已审理终结。
  乐金公司上诉请求:1.判令撤销原审判决;2.发回重审或改判撤销第36449号无效宣告请求审查决定(以下简称被诉决定),并责令国家知识产权局重新作出决定;3.判令国家知识产权局承担本案一审、二审案件受理费。事实和理由:(一)ZL201220203855.0号“一种过温保护电路的结构”实用新型专利(以下简称本专利)权利要求1相对于对比文件1和对比文件3的结合不具备创造性。1.实正公司在无效宣告程序的口审中多次对其主张的“物理连接”进一步解释为“热敏元件直接与桥堆接触”,原审判决却认定为“当事人在口述过程中可能存在的简化元件名称的表述或者偏离原意的解释,并不能影响本案对权利要求1保护范围的理解”,有失公正。2.实正公司为了在无效宣告程序中维持专利权有效,不惜缩小权利要求1的保护范围,在无效宣告程序的口审中将热敏元件与桥堆负极端的连接关系解释为“直接接触”的“物理连接”,该种解释得不到说明书与附图的支持;实正公司又将热敏元件与桥堆负极端的连接关系解释为“电连接”与“物理连接”,而将“物理连接”解释为“其一连通所述桥堆的所述负极输出端”的热传导路径。但是,其始终回避“物理连接”的结构特征。3.对比文件1已经公开了温度传感器NTC的1端和整流器BD1的负极连接,也公开了“在电磁炉正常工作时,温度传感器NTC检测到电磁炉内部温度变化的大小、或者主要零件的温度、或者环境温度的大小,输送给微电脑处理器CPU”。可见,温度传感器NTC可以用于检测整流器BD1等主要零件的温度,必然可以毫无疑义地确认热敏元件的一端连通桥堆的负极输出端的热传导路径。因此,原审判决认定“对比文件1并未公开温度传感器NTC与整流器BD1之间的完整稳定的热传导路径”是错误的。4.原审判决已经认定对比文件3公开了温度采样元件位于散热器配合处的PCB板反面的技术特征,相当于公开了本专利中热敏元件固定于印板上的一个过温保护点的位置,其具有从散热器通过PCB板传递给温度采样元件的热传导路径。对比文件1已经给出了温度传感器NTC同时检测电磁炉内部温度变化的大小、或者主要零件的温度、或者环境温度的大小等多个温度的技术启示。因此,对比文件3已经公开了权利要求1相对于对比文件1的全部区别技术特征;而且对比文件1已经给出了两者相结合的技术启示。(二)权利要求1相对于对比文件2和对比文件3的结合不具备创造性。1.对比文件2已经公开了热敏电阻与桥堆负输出端连接监测桥堆温度的技术特征。对比文件2中有关防止异物咬住风扇、不受冷空气影响等技术效果,只是对比文件2的进一步技术效果。原审判决以此为由认定对比文件2与本专利所要解决的技术问题不同是错误的。2.尽管对比文件2指出热敏元件布置在桥堆负输出端附近难以精细控制输入电流,但由于其已经公开热敏元件布置在桥堆负输出端附近可以实现温度检测的技术效果,故不影响本领域技术人员在不考虑精细控制输入电流的技术目的时从对比文件2的技术方案中选择热敏电阻布置在桥堆负输出端附近的技术方案。(三)由于原审判决对权利要求1是否具有创造性的认定错误,故对权利要求2、4的创造性认定也是错误的。
  国家知识产权局辩称,(一)本专利权利要求1中两条完整稳定的热传导路径是权利要求1保护的整体技术方案中不可分割的技术特征,对比文件1和对比文件3对此均未公开。(二)对比文件2要解决的技术问题、采用的技术手段、获得的技术效果均不同于本专利,且对比文件2和对比文件3均未公开本专利权利要求1中具有两条完整稳定的热传导路径的技术方案。综上,原审判决认定事实清楚,适用法律正确,审理程序合法,判决结果正确,故请求驳回上诉,维持原判。
  实正公司述称,原审判决认定事实清楚,适用法律正确,审理程序合法,判决结果正确,故请求驳回上诉,维持原判。
  乐金公司于2018年8月29日向原审法院提出诉讼请求:撤销被诉决定,并责令国家知识产权局重新作出无效宣告请求审查决定。
  原审法院认定事实:
  本案涉及国家知识产权局于2012年12月5日授权公告的专利号为ZL201220203855.0、名称为“一种过温保护电路的结构”的实用新型专利权,专利申请日为2012年5月8日,专利权人为实正公司。本专利授权公告时的权利要求书如下:
  “1.一种过温保护电路的结构,包括一热敏元件和读取该热敏元件状态的保护电路,所述热敏元件置于一含有IGBT的振荡回路附近,且该振荡回路具有一桥堆,其特征在于:
  所述热敏元件其中一端连接于所述桥堆的负输出端并在此接地;该热敏元件固定于印板上的一个过温保护点,该过温保护点位于所述桥堆散热器与所述印板配合处的反面;所述热敏元件具有两条完整稳定的热传导路径,其一连通所述桥堆的所述负极输出端,其二经由所述散热器穿过所述印板到达其反面。
  2.根据权利要求1所述一种过温保护电路的结构,其特征在于:所述散热器通过螺钉锁定于所述印板;所述过温保护点位于所述螺钉锁定位置的附近。
  3.根据权利要求1所述一种过温保护电路的结构,其特征在于:所述保护电路包括:
  一分压网络,包括串联于电源和地之间的一第一电阻和一NTC电阻;所述NTC电阻与一滤波电容并联,其一端接地,另一端连接一比较器的负输入端;
  所述比较器其正输入端连接一参考电压,其输出端通过一控制模块连接所述IGBT的栅极控制信号;所述NTC电阻即为所述热敏元件。
  4.根据权利要求1所述一种过温保护电路的结构,其特征在于:所述IGBT也装配于所述桥堆散热器上,二者具有热传导路径。”
  2018年1月9日,乐金公司向国家知识产权局专利复审委员会(以下简称专利复审委员会)提出了无效宣告请求,其理由是权利要求1、2、4不符合《中华人民共和国专利法》(以下简称专利法)第二十二条第三款,请求宣告本专利权利要求1、2、4无效,同时提交了如下证据:
  对比文件1:授权公告日为2006年12月13日,授权公告号为CN2847775Y的中国实用新型专利说明书;
  对比文件2:授权公告日为2009年7月22日,授权公告号为CN100518418C的中国发明专利说明书;
  对比文件3:授权公告日为2010年11月17日,授权公告号为CN201636927U的中国实用新型专利说明书。
  经形式审查合格,专利复审委员会受理了上述无效宣告请求,同时成立合议组对本案进行审查。
  2018年4月16日,专利复审委员会举行口头审理。乐金公司明确其无效理由为:权利要求1相对于对比文件1和对比文件3的结合或者对比文件2和对比文件3的结合不具备创造性;权利要求2、4的附加技术特征均被对比文件3公开,或者属于公知常识,因此,权利要求2、4也不具备创造性。
  2018年6月26日,专利复审委员会作出被诉决定,维持本专利有效。
  在原审开庭审理过程中,乐金公司表示对被诉决定中关于对比文件1-3公开内容的记载没有异议,但认为权利要求1不具备创造性,且基于权利要求1不具备创造性,权利要求2、4也不具备创造性。
  原审法院认为,根据各方当事人的诉辩主张,本案争议焦点为本专利的权利要求1是否符合专利法第二十二条第三款的规定。
  根据专利法第二十二条第三款的规定,创造性,是指与现有技术相比,该实用新型具有实质性特点和进步。
  权利要求1要求保护一种过温保护电路的结构。
  (一)权利要求1相对于对比文件1和对比文件3的结合是否具备创造性
  1.根据本专利说明书0021-0023段的记载,“该过温保护电路,不仅仅是电路组成,甚为重要的是其物理的结构。……热敏元件20具有两条完整稳定的热传导路径:其一,是连通于桥堆11负极输出端12的第一热流传导通道f1;其二,是经由散热器13、穿过印板10到达印板10的反面,此为第二热流传导通道f2。可见,该结构的保护电路,具有两条热流传导通道,对散热器13和桥堆11同时进行温度监控,二者中的任一其过温现象均能引起热敏元件20的感应,从而触发保护行为”,可见,对于热流的传导,不仅要求电路组成,更要求物理结构,热流的传导是通过热流传导通道实现的,也即对物理结构提出了要求,这两条完整稳定的热传导路径是权利要求1要求保护的整体技术方案中不可分割的技术特征。根据权利要求1的记载,其限定的“所述热敏元件其中一端连接于所述桥堆的负输出端并在此接地”的字面含义是电连接,但在关于热敏元件的两条热传导路径的描述中,即限定的“其一连通于所述桥堆的所述负极输出端”则体现了物理连接。相对而言,虽然对比文件1公开了温度传感器NTC的1端与电磁炉的主电路中整流器BD1的负极连接,即公开了本专利热敏元件与桥堆负输出端的电连接关系,但是电路的电连接关系与电路的物理结构的位置关系并不相同,即使电路的电连接关系相同,也并不意味着其电路物理结构的位置关系相同,因此,根据对比文件1中的电连接关系并不能确定温度传感器NTC与整流器BD1之间的物理连接关系。而根据温度传递的“传导、辐射和对流”三种形式,如果需要实现温度传感器NTC与整流器BD1之间的完整稳定的热传导路径,必然需要明确温度传感器NTC和整流器BD1的位置关系。因此,根据对比文件1公开的电连接的内容并不能确定温度传感器NTC与整流器BD1之间的完整稳定的热传导路径,亦即是,被诉决定关于对比文件1未公开热敏元件的一端连通桥堆的负极输出端并形成完整稳定的热传导路径的认定无误。另外,尽管实正公司在口头审理过程中回答专利复审委员会提出的热敏元件与桥堆负输出端之间的物理连接关系如何解释的问题时,对“物理连接”进一步解释为“热敏元件直接与桥堆接触”,但是,根据本专利权利要求1的限定及说明书中的上述记载内容,可以认定权利要求1不仅限定了电连接关系,还明确限定了热敏元件与桥堆负输出端之间的物理连接关系,因此,当事人在口述过程中可能存在的简化元件名称的表述或者偏离原意的解释,并不能影响本案对权利要求1保护范围的理解。综上,乐金公司上述主张缺乏事实和法律依据,对此不予支持。
  2.如上所述,对比文件1并未公开温度传感器NTC与整流器BD1之间的完整稳定的热传导路径。对比文件3公开了一种电磁炉的温度检测装置,其公开了温度采样元件位于散热器配合处的PCB基板反面的技术特征,相当于公开了本专利中热敏元件固定于印板上的一个过温保护点的位置,其具有从散热器通过PCB基板传递给温度采样元件的热传导路径。但是,对比文件1、3均未公开所述热敏元件具有两条完整稳定的热传导路径的技术特征,也没有给出将两者结合以获得权利要求1要求保护的热敏元件具有两条完整稳定的热传导路径的技术方案的启示,并且,本专利权利要求1所述电路结构,取得了“对散热器和桥堆同时进行温度监控,二者中的任一其过温现象均能引起热敏元件的感应,从而触发保护行为;这种方式,过温检测灵敏,热流传导通道的热阻稳定,工艺简单”的有益效果。因此,对比文件1、3并没有给出两者结合以获得权利要求1要求保护的热敏元件具有两条完整稳定的热传导路径的技术方案的启示。乐金公司上述主张缺乏事实和法律依据,对此不予支持。
  (二)权利要求1相对于对比文件2和对比文件3的结合是否具备创造性
  首先,虽然对比文件2公开了热敏电阻的一端与整流器电路的负极连接,以及热敏电阻被布置在接近二极管电桥的引线部分的情况,但是,对比文件2针对异物咬住风扇而导致风扇突然停止旋转的情况,所要解决的技术问题是即使在风扇变得故障的情况下也不容易将IGBT热击穿,因而要求热敏电阻检测部分具有小的加热时间常数,快速并精确地检测温度。因此,对比文件2与本专利所要解决的技术问题不同。其次,对比文件2的背景技术中提及热敏元件的一端靠近电桥的负极输出端时会使得IGBT的功率控制的间隔变宽,难以精细地控制输入电流,其为此提出的技术方案是将热敏电阻布置在IGBT的引线部分,从而使IGBT的温度有益地传导到保持良好灵敏度的热敏电阻。也即是,对比文件2背景技术中把热敏元件布置在桥堆负输出端的附近是难以精细地控制输入电流的,因此,需要把所述热敏电阻焊接到印刷板的焊接表面上暴露的IGBT的引线部分或接近其引线部分,直接接收流过IGBT的引线的电流,使得有可能准确地检测IGBT的温度。因此,对比文件2与本专利采用的技术手段不同。再次,对比文件2要达到的技术效果是快速检测温度,降低IGBT的功率,而本专利的技术效果是过温检测灵敏,热流传导通道的热阻稳定。可见,对比文件2与本专利达到的技术效果也不同。因此,在权利要求1相对于对比文件2存在上述区别特征,而对比文件3并未公开所述热敏元件具有两条完整稳定的热传导路径的技术特征的情况下,权利要求1相对于对比文件2和对比文件3的结合具备创造性。乐金公司上述主张缺乏事实和法律依据,对此不予支持。在此基础上,专利复审委员会认定权利要求2、4具备创造性,结论正确,对此予以支持。
  综上,专利复审委员会作出的被诉决定认定事实清楚,适用法律正确,符合法定程序,依法应予支持。
  原审法院判决:驳回乐金公司的诉讼请求。案件受理费100元,由乐金公司负担。
  在二审程序中,乐金公司向本院提交了实正公司在(2019)最高法知民终366号案中提交的上诉状,用以证明实正公司在无效程序和侵权程序中对权利要求作出了不同解释。(2019)最高法知民终366号案系本院受理的实正公司因不服浙江省杭州市中级人民法院(2017)浙01民初1405号判决上诉的案件。该案中,实正公司以本专利作为权利依据,以乐金公司等作为被告,向浙江省杭州市中级人民法院提起侵害实用新型专利权纠纷之诉,浙江省杭州市中级人民法院判决驳回实正公司的诉讼请求。实正公司在该案上诉状中称,热敏元件相对于桥堆的物理连接关系(位置关系)是热敏元件连通于桥堆的负极输出端(在产品实物中表现为印刷电路中的铜箔),而不是与桥堆负极引脚直接连接。
  鉴于本案与(2019)最高法知民终366号案均涉及本专利权利要求解释的问题,且乐金公司主张实正公司在两案中对权利要求的解释不一致,故本院依据《中华人民共和国行政诉讼法》第一百零一条、《中华人民共和国民事诉讼法》第一百三十三条第四项、《最高人民法院关于适用<中华人民共和国民事诉讼法>的解释》第二百二十四条的规定,对本案及(2019)最高法知民终366号案合并召开庭前会议。各方当事人在庭前会议及庭审中明确了各自对权利要求解释的意见。对于权利要求1中热敏元件的热传导路径“其一连通所述桥堆的所述负极输出端”,实正公司主张应解释为热敏元件连接桥堆负极引脚处的铜箔;乐金公司主张应解释为热敏元件通过铜箔连接桥堆的负极;国家知识产权局主张其为一条明确的热流通道,至于具体实施方式权利要求没有限定。对于权利要求1中的“过温保护点位于所述桥堆散热器与所述印板配合处的反面”,实正公司主张应解释为桥堆散热器的装配区域的反面,即桥堆散热器整体在印板上的投影区域的反面;乐金公司主张应解释为散热器与印板接触处的反面。实正公司还主张本专利通过温度叠加效应实现温度监控。
  原审查明的事实属实,本院予以确认。
  本院认为,根据各方当事人的诉辩主张,本案上诉争议焦点为:(一)本专利权利要求1的解释;(二)本专利权利要求1相对于对比文件1和对比文件3的结合是否具有创造性;(三)本专利权利要求1相对于对比文件2和对比文件3的结合是否具备创造性。
  (一)本专利权利要求1的解释
  创造性判断应当建立在正确的权利要求解释的基础之上。鉴于本案与本院同时审理的(2019)最高法知民终366号侵害实用新型专利权纠纷案均涉及同一专利的权利要求解释问题,当事人在本案中亦提交了(2019)最高法知民终366号案中的上诉状作为证据,用以说明另一案件中当事人的陈述对本专利权利要求解释的影响,故本院对两案中涉及的权利要求解释问题一并作出认定。
  专利法第五十九条第一款规定:“发明或者实用新型专利权的保护范围以其权利要求的内容为准,说明书及附图可以用于解释权利要求的内容。”在进行权利要求解释时,应以权利要求的文义为基础,结合说明书及其附图对权利要求中的技术术语进行合理的解释。其中,当用说明书及其附图解释权利要求时,说明书中描述的发明目的对权利要求的解释有重要作用。
  对于本专利权利要求1中热敏元件的热传导路径“其一连通所述桥堆的所述负极输出端”,本院认为,其限定的内容是作为物理结构的热传导路径,并可具体解释为热敏元件连接桥堆负极引脚处的铜箔,具体理由如下:第一,本专利要求保护的内容包括物理结构。本专利的主题名称是一种过温保护电路的结构,根据本专利说明书的记载亦可获知,本专利要求保护的内容不仅是电路组成,更重要的是物理结构。第二,权利要求1的文字明确区分了电连接和热传导路径。权利要求1中用热敏元件一端连接于桥堆负输出端并接地来明确表示电连接关系,而在热传导路径部分则强调热敏元件与负极输出端连通,且第二条热传导路径明显系对物理结构的描述,将第一条热传导路径解释为物理结构符合对权利要求的整体解释。第三,桥堆负极输出端的具体表现形式即为印板中的铜箔,桥堆负极输出端即铜箔与桥堆负极引脚之间存在连接关系。从本专利的发明目的来看,只有当热敏元件与桥堆负极输出端相接触时,才能建立完整稳定的热传导路径,实现将来自桥堆的热量经由桥堆负极输出端传导到热敏元件。除热敏元件连接桥堆负极引脚处的铜箔之外,各方当事人亦未对第一条热传导路径提出其他合理的解释。第四,实正公司在无效宣告程序的口审中主张“热敏元件直接和桥堆接触”与其在本案二审庭审中主张将权利要求1的第一条热传导路径限定为“热敏元件连接桥堆负极引脚处的铜箔”并不矛盾,不能因实正公司在无效宣告程序口审阶段的陈述而将权利要求1的第一条热传导路径限定为热敏元件直接与桥堆负极的引脚接触。此外,虽然乐金公司在原审中及上诉意见中对实正公司关于该技术特征的解释提出异议,但乐金公司与实正公司在本院合并召开的庭前会议及本案庭审中所明确的关于该技术特征的解释已无实质差异。
  对于本专利权利要求1中的“过温保护点位于所述桥堆散热器与所述印板配合处的反面”,本院认为,其应解释为过温保护点位于散热器与印板的接触面的反面,具体理由如下:第一,从权利要求的文义来看,权利要求使用了“配合处”这一表述,即表明桥堆散热器与印板之间有相互配合的具体位置,而过温保护点位于该位置的反面。实正公司主张“配合处”应理解为桥堆散热器整体在印板上的投影区域,其范围超出了桥堆散热器与印板之间相互配合的具体位置,脱离了权利要求的文义。第二,从本专利说明书记载的内容来看,根据本专利说明书附图2以及说明书的相关记载可以确定,桥堆设置在散热器上,由桥堆及散热器这两个元件所组成的组件整体为本专利所述的桥堆散热器,散热器与印板配合接触,桥堆不与印板接触,桥堆散热器与印板发生配合的配合处应为散热器与印板为了配合而接触的配合接触面。第三,从本专利的发明目的来看,本专利旨在通过设置具有两条完整稳定的热传导通道,对散热器和桥堆同时进行温度控制。对于第二条完整稳定的热传导路径而言,只有过温保护点设置在散热器与印板的接触面的反面,才能稳定地获取散热器穿过印板传导来的热量,实现热敏元件的过温检测灵敏的技术效果。否则,散热器的热量需要在到达印板反面后继续通过印板扩散到过温保护点,热量的扩散会导致热量的耗散,这样就会导致过温保护点处采集的热量不能准确反映散热器的热量,从而使热敏元件不能准确地进行过温检测,即不能实现第二条完整稳定的热传导路径。本专利权利要求2记载的优选实施例将过温保护点尽量设置于靠近螺钉锁定位置的附近,亦可佐证将过温保护点设置于散热器与印板的配合接触面的反面,才能够实现第二条完整稳定的热传导路径。因此,“过温保护点”位于散热器与印板的接触面的反面是本发明为了解决其所要解决的技术问题而旨在保护的技术方案。第四,从实正公司作为权利人的陈述来看,实正公司在无效宣告程序的口审中明确陈述“配合处就是连接处”,进一步说明了本领域技术人员对“配合处”的通常理解。
  (二)本专利权利要求1相对于对比文件1和对比文件3的结合是否具备创造性
  本专利权利要求1要求保护一种过温保护电路的结构。对比文件1公开了一种无级变速散热的电磁炉,其中公开了在主电路和散热风扇之间设置有温度传感器控制电路,且通过温度传感器NTC检测主要零件的温度。其中主电路包括有整流器、加热线圈L2、IGBT及其驱动控制电路及LC振荡电路C2、L2,故主电路相当于本专利的振荡回路。对比文件1的温度传感器控制电路设置在主电路附近,从检测主要零件温度的需要出发,本领域技术人员可确定温度传感器控制电路设置在主电路附近,相当于本专利中热敏元件置于振荡回路附近。温度传感器NTC的1端和整流器BD1的负极有电路连接关系。对比文件1声称可以通过温度传感器NTC检测到电磁炉内部温度变化的大小、或者主要零件的温度、或者环境温度的大小,却未公开任何关于热量传导路径的技术特征,本领域技术人员根据对比文件1公开的内容不能确定其电路中通过何种路径传导热量,以监控电磁炉内部温度变化的大小、或者主要零件的温度、或者环境温度的大小。因此,对比文件1未公开本专利权利要求1中的热传导路径。对比文件1亦未公开温度传感器NTC的具体位置。
  本专利权利要求1要求保护的技术方案相对于对比文件1公开的技术内容的区别特征在于:1.热敏元件固定于印板上的一个过温保护点,过温保护点位于所述桥堆散热器与所述印板配合处的反面;2.所述热敏元件具有两条完整稳定的热传导路径,其一连通所述桥堆的所述负极输出端,其二经由所述散热器穿过所述印板到达其反面。
  发明和实用新型实际解决的技术问题应当基于区别特征所能达到的技术效果而确定,该技术效果应当是本领域技术人员阅读说明书记载的内容之后能够获知的技术效果。本案中,本领域技术人员阅读本专利说明书后可知,本专利通过设置上述两条完整稳定的热传导路径并相应地设置过温保护点的位置,能够快速同时对散热器和桥堆两个元件进行温度感应,使得任一过温现象均能引起热敏元件的感应,从而触发保护行为。实正公司主张本专利通过温度叠加效果实现温度监控,脱离了说明书的记载,本院不予支持。根据上述区别特征重新确定的本专利实际解决的技术问题是:如何对散热器和桥堆两个元件同时进行温度监控,使得任一过温现象均能触发保护。
  对比文件3仅公开了温度采样元件位于对应于散热器安装位置的PCB基板的反面,散热器的热量通过PCB基板传递给温度采样元件的热传导路径。对比文件3没有公开桥堆散热器,亦未公开本专利的热敏元件的第一条完整稳定的热传导路径,且本专利的两条完整稳定的热传导路径完整不可分割,不能机械地将两条热传导路径割裂开来。因此,对比文件3没有公开上述区别技术特征。本专利权利要求1相对于对比文件1和对比文件3的结合具有实质性特点,并取得了对散热器和桥堆同时进行温度监控,任一过温现象均能触发保护行为的有益效果,具有进步。综上,本专利权利要求1相对于对比文件1和对比文件3的结合具有创造性。
  (三)本专利权利要求1相对于对比文件2和对比文件3的结合是否具备创造性
  对比文件2公开了一种高频电介质加热器件和具有热敏电阻的印刷板,涉及防止在反相器中使用的诸如IGBT之类的半导体开关元件过热。虽然对比文件2公开了热敏电阻与整流电路负极有电路连接,但并未明确热传导路径,亦未记载热敏电阻通过何种方式检测整流电路的温度,本领域技术人员不能毫无疑义地确定热敏电阻和整流电路的负极之间存在热传导路径。此外,虽然对比文件2公开了热敏电阻被焊接在印刷板的背面上的焊接表面上,或者被焊接在印刷板的背面上的IGBT引脚或者二极管引脚附近,但是对比文件2没有公开散热器用于对桥堆进行散热,也没有公开热敏电阻位于散热器与印刷板配合处的反面。
  本专利权利要求1要求保护的技术方案相对于对比文件2公开的技术内容的区别特征在于:1.散热器是用于桥堆的散热器;2.所述热敏元件具有两条完整稳定的热传导路径,其一连通所述桥堆的所述负极输出端,其二经由所述散热器穿过所述印板到达其反面。
  根据上述区别特征重新确定本专利实际解决的技术问题是:1.如何对桥堆进行散热;2.如何对散热器和桥堆两个元件同时进行温度监控,使得任一过温现象均能触发保护。
  对比文件3仅公开了温度采样元件位于对应于散热器安装位置的PCB基板的反面,散热器的热量通过PCB基板传递给温度采样元件的热传导路径。对比文件3没有公开桥堆散热器,亦未公开本专利的热敏元件的第一条完整稳定的热传导路径,且本专利的两条完整稳定的热传导路径完整不可分割,不能机械地将两条热传导路径割裂开来。因此,对比文件3没有公开上述区别技术特征。本专利权利要求1相对于对比文件2和对比文件3的结合具有实质性特点,并取得了对散热器和桥堆同时进行温度监控,任一过温现象均能触发保护行为的有益效果,具有进步。综上,本专利权利要求1相对于对比文件2和对比文件3的结合具有创造性。
  在其引用的权利要求具有创造性的基础上,本专利权利要求2、4亦具有创造性。
  综上所述,原审判决认定事实清楚,适用法律正确,审理程序合法,判决结论正确,乐金电子(天津)电器有限公司的上诉请求不能成立。依照《中华人民共和国行政诉讼法》第八十九条第一款第一项之规定,判决如下:
  驳回上诉,维持原判。
  二审案件受理费100元,由乐金电子(天津)电器有限公司负担。
  本判决为终审判决。



  审判长  周  翔
  审判员  何  鹏
  审判员  崔  宁


  二○一九年十二月五日


  法官助理  郝小娟
  技术调查官    顼晓娟
  书记员  王  茜





 中华人民共和国最高人民法院
民 事 判 决 书


(2019)最高法知民终366号



  上诉人(原审原告):厦门实正电子科技有限公司。住所地:福建省厦门市思明区香莲里34号17H室。
  法定代表人:李云孝,该公司执行董事。
  委托诉讼代理人:云燕,福建联合信实律师事务所律师。
  委托诉讼代理人:周敏超,福建联合信实律师事务所律师。
  被上诉人(原审被告):乐金电子(天津)电器有限公司。住所地:天津北辰科技园区津围公路9号。
  法定代表人:李宰炫,该公司董事长。
  委托诉讼代理人:刘桥民,北京大成(南京)律师事务所律师。
  原审被告:烟台万昌电器有限公司。住所地:山东省烟台市芝罘区南大街11号1901号。
  法定代表人:曲英忠,该公司总经理。
  委托诉讼代理人:林祖杰,北京大成(杭州)律师事务所律师。
  原审被告:浙江天猫网络有限公司。住所地:浙江省杭州市余杭区五常街道文一西路969号3幢5层506室。
  法定代表人:蒋凡,该公司董事长兼总经理。
  委托诉讼代理人:杨静,北京市东卫律师事务所律师。
  上诉人厦门实正电子科技有限公司(以下简称实正公司)因与被上诉人乐金电子(天津)电器有限公司(以下简称乐金公司),原审被告烟台万昌电器有限公司(以下简称万昌公司)、浙江天猫网络有限公司(以下简称天猫公司)侵害实用新型专利权纠纷一案,不服浙江省杭州市中级人民法院2019年3月20日作出的(2017)浙01民初1405号民事判决,向本院提起上诉。本院于2019年8月26日受理后,依法组成合议庭,于2019年10月22日与(2019)最高法知行终142号实用新型专利权无效行政纠纷案合并召开庭前会议,于2019年10月23日对本案公开开庭进行了审理。实正公司的法定代表人李云孝及委托诉讼代理人云燕、乐金公司的委托诉讼代理人刘桥民、万昌公司的委托诉讼代理人林祖杰、天猫公司的委托诉讼代理人杨静到庭参加了庭前会议和庭审。本案现已审理终结。
  实正公司上诉请求:撤销原审判决,改判支持实正公司原审全部诉讼请求。事实和理由:(一)原审法院认为专利号为ZL201220203855.0、名称为“一种过温保护电路的结构”的实用新型专利(以下简称涉案专利)中的热敏元件与桥堆的物理连接关系表现为直接接触的连接关系,这种说法缩小了涉案专利权利要求的保护范围,属于事实认定错误。1.从涉案专利技术特征的文字表述来看,桥堆负极输出端与桥堆或桥堆负极引脚是不同的概念。涉案专利从未将热敏元件与桥堆的位置关系限定为热敏元件与桥堆或者桥堆负极引脚直接接触,而是热敏元件与桥堆负极输出端连通。2.从涉案专利说明书附图1可知,热敏元件与桥堆负极输出端连通,而非与桥堆负极引脚直接接触。3.从生产工艺的角度来看,热敏元件不可能与桥堆直接接触,涉案专利不可能将热敏元件限定为直接焊接到桥堆或者其负极引脚上。(二)原审法院将涉案专利权利要求1中的技术特征“过温保护点”解读为散热器与印板连接处的正反面,这种解读缩小了涉案专利权利要求的保护范围,属于事实认定错误。1.从涉案专利权利要求书的文字记载来看,过温保护点不能被解读为散热器与印板连接处的正反面。2.从涉案专利的技术原理及本领域的技术常识来看,过温保护点也不可能仅局限于散热器本体与印板的安装位置的正反面。(三)原审法院错误地认定被诉侵权产品并不具备涉案专利权利要求1记载的两条热传导路径。1.被诉侵权产品的热敏元件安装在桥堆负极引脚处的铜箔上,该铜箔对应于涉案专利所述的“桥堆负极输出端”,且属于热的良导体,因此,被诉侵权产品的热敏元件与桥堆的负极输出端连通,且与桥堆之间形成了完整稳定的热传导关系,具备涉案专利所述的第一条完整稳定的热传导路径。2.虽然被诉侵权产品的热敏元件的安装位置并不在散热器与印板配合处的正反面,但涉案专利所述的“过温保护点”并不限于散热器与印板配合处的正反面,而是一个需要进行温度监控的区域。只要被诉侵权产品的散热器的功率达不到100%或者其印板不是热阻无穷大,则被诉侵权产品的热敏元件定然能稳定地感应到散热器穿过印板传递到印板反面的温度,即被诉侵权产品定然存在涉案专利所述的第二条热传导路径。(四)实正公司的代理人在口审中的表述违背了专利文件的真实意思且超出了代理权限,不应当对涉案专利的权利要求的保护范围造成限制。涉案专利权利要求的保护范围仍应当以权利要求的文字记载以及说明书的内容来确定。原审法院多次引用实正公司的代理人在专利无效宣告程序的口审中的错误观点,导致对涉案专利权利要求的保护范围作出错误认定。
  乐金公司辩称,原审判决作出的认定正确。原审判决引用涉案专利无效宣告程序中实正公司的陈述解释涉案专利权利要求,有事实和法律依据。实正公司以无效宣告程序的口审中实正公司代理人超越代理权限为由,否认代理人在专利无效宣告程序中的陈述,没有任何法律依据。综上,请求驳回上诉,维持原判。
  万昌公司述称,实正公司在原审中已放弃对万昌公司停止侵权和赔偿损失的诉讼请求,其上诉请求与万昌公司无关。
  天猫公司述称,天猫公司在本案纠纷中作为信息发布平台的服务商,没有实施销售、许诺销售的行为,不存在主观过错,天猫公司已将涉案产品的信息删除,尽到了自己的义务。
  实正公司于2017年10月25日向原审法院起诉请求:1.判令乐金公司立即停止生产、销售、许诺销售侵犯涉案专利权的产品,销毁库存的侵权产品成品与半成品,并销毁侵权产品的专用生产模具(当庭放弃要求乐金公司停止许诺销售的诉讼请求);2.判令万昌公司、天猫公司立即停止销售侵犯涉案专利权的产品(当庭放弃该项诉讼请求);3.判令乐金公司、万昌公司、天猫公司赔偿实正公司经济损失50万元及为制止侵权行为所支付的合理费用16995.85元(其中侵权产品购买费3995.85元、公证费5000元、律师费8000元)(当庭放弃其中针对万昌公司、天猫公司的赔偿请求);4.本案全部诉讼费用由乐金公司、万昌公司、天猫公司承担。
  原审法院认定事实:
  2012年5月8日,实正公司向国家知识产权局申请了涉案专利(名为“一种过温保护电路的结构”的实用新型专利,授权公告日为2012年12月5日,专利号为ZL201220203855.0)。
  实正公司主张以涉案专利权利要求1、2、4确定专利权的保护范围。涉案专利权利要求1的内容为:“一种过温保护电路的结构,包括一热敏元件和读取该热敏元件状态的保护电路,所述热敏元件置于一含有IGBT的振荡回路附近,且该振荡回路具有一桥堆,其特征在于:所述热敏元件其中一端连接于所述桥堆的负输出端并在此接地;该热敏元件固定于印板上的一个过温保护点,该过温保护点位于所述桥堆散热器与所述印板配合处的反面;所述热敏元件具有两条完整稳定的热传导路径,其一连通所述桥堆的所述负极输出端,其二经由所述散热器穿过所述印板到达其反面。”权利要求2的内容为:“根据权利要求1所述一种过温保护电路的结构,其特征在于:所述散热器通过螺钉锁定于所述印板;所述过温保护点位于所述螺钉锁定位置的附近。”权利要求4的内容为:“根据权利要求1所述一种过温保护电路的结构,其特征在于:所述IGBT也装配于所述桥堆散热器上,二者具有热传导路径。”
  涉案专利说明书第0013段记载:“该结构的保护电路,具有两条热流传导通道,对散热器和桥堆同时进行温度监控。”第0014段记载:“热敏电阻靠近于螺钉,更加保证了第二热流传导通道的热阻稳定性,可以用工艺控制。”
  2017年5月22日,国家知识产权局就涉案专利出具专利权评价报告,初步结论为全部权利要求1-4未发现存在不符合授予专利权条件的缺陷。
  2018年1月9日,乐金公司向国家知识产权局专利复审委员会(以下简称专利复审委员会)请求宣告涉案专利权无效。2018年6月26日,专利复审委员会作出第36449号无效宣告请求审查决定(以下简称第36449号决定),维持专利权有效。
  该决定书“二、决定的理由”中“3.1.1以对比文件1为最接近的现有技术评价权利要求1的创造性”部分第6段载明“专利权人认为:……因为涉案专利中热敏元件与桥堆的负输出端是物理连接关系,而对比文件1中两者之间只是电连接”,第7段载明“对此,合议组认为:……权利要求1中的‘所述热敏元件其中一端连接于所述桥堆的负输出端并在此接地’,其字面上的含义是电连接,如果按照专利权人陈述的属于物理连接,则该物理连接实际体现在权利要求1中关于热敏元件的两条热传导路径的描述中,即‘其一连通所述桥堆的所述负极输出端’。虽然对比文件1中公开了温度传感器的一端和主电路中的整流器的负极连接,但是,对比文件1中温度传感器和整流器负极之间的连接关系属于电连接,并不能毫无疑义地确认热敏元件的一端连通桥堆的负极输出端并形成完整稳定的热传导路径。虽然对比文件3公开了温度采样元件位于散热器配合处的PCB基板反面的技术特征,相当于公开了涉案专利中热敏元件固定于印板上的一个过温保护点的位置,并具有从散热器通过PCB基板传递给温度采样元件的热传导路径,但是,对比文件1和3均未公开所述热敏元件具有两条完整稳定的热传导路径的技术特征,也没有给出将两者结合以获得权利要求1要求保护的热敏元件具有两条完整稳定的热传导路径的技术方案的启示,涉案专利正是基于这样结构的保护电路获得了以下的有益效果——可以完成对散热器和桥堆同时进行温度监控,二者中的任一其过温现象均能引起热敏元件的感应,从而触发保护行为,这种方式过温检测灵敏,工艺简单,因此,本领域技术人员无法在对比文件1的基础上结合对比文件3显而易见地得到涉案专利权利要求1要求保护的技术方案,权利要求1具有实质性特点和进步,具备专利法第二十二条第三款规定的创造性。”
  在针对涉案专利的无效宣告程序的口头审理中,在回答乐金公司“不清楚权利要求1中‘过温保护点位于所述桥堆散热器与所述印板配合处的反面’”这一问题时,实正公司陈述“配合处就是连接处”。实正公司在回答合议组有关热敏元件其中一端与所述桥堆的负输出端的连接关系时,陈述“涉案专利连接方式属于物理连接,形成热传导途径,而对比文件1的连接是电路连接。有益效果是:通过物理连接实现温度监控。认可对比文件1公开了电连接,但是涉案专利除了电连接还有属于热传导,热敏元件直接和桥堆接触”。在回答乐金公司“不清楚涉案专利权利要求1的过温保护点在桥堆配合处具体位置”这一问题时,实正公司陈述“过温保护点在散热器和印板配合处”。
  2017年9月11日,根据实正公司的申请,在福建省厦门市思明区公证处公证人员的监督下,实正公司的委托代理人刘德强在该公证处使用该处电脑,进行了如下操作:点击360安全浏览器,清除历史记录,在地址栏中输入相应网址进入天猫网,在搜索栏中输入“LG生活电器旗舰店”,点击搜索,进入该天猫店铺,查看该店铺信息,显示经营者为万昌公司,点击“LG MH6595GDS微波炉触控面板智能家用 25L变频节能电脑式光波烤箱”链接,显示该款产品售价为1898元,选择“黑色”,点击购买,完成付款。同年9月18日,韵达快递的工作人员将上述公证购买上述微波炉产品取得的发票送至该公证处,该发票上盖有万昌公司发票专用章,金额为1898元。当日,德邦快递的工作人员将内装有上述微波炉产品的快递送至公证处办公室。在公证人员的监督下,刘德强对该快件箱外观及快件箱内的物品进行拍照,取得照片十八张。该照片显示,上述微波炉被拆解后可见其中安装有被诉侵权过温保护电路装置。随后,公证人员对发票、韵达快递封套和德邦快递快件箱进行密封,并对密封的快件箱进行拍照,密封后的物品交由刘德强收存。福建省厦门市思明区公证处就上述公证过程出具了(2017)厦思证内字第3245号公证书。
  当庭拆封公证封存的型号为MH6595GDS的微波炉产品,可见包装箱上标识有“LG”商标以及“制造日期2017年3月”“乐金电子(天津)电器有限公司”等字样,被诉侵权变频电路板上亦标识有“LG”商标。乐金公司确认该微波炉产品系其制造,万昌公司确认该微波炉产品系其销售,但乐金公司、万昌公司对产品的拆解过程均有异议,认为公证书中并未记载对涉案产品进行拆解的步骤,其拆解并非在公证人员的监督下进行,故对该微波炉产品中的变频电路板上的过温保护电路是否乐金公司实施以及是否与初始销售状态一致无法确认,该实物不能用于侵权比对。实正公司则主张公证处虽未对被诉侵权产品的拆解过程录制视频,但公证书中附有照片可以还原拆解过程。
  经比对,实正公司主张公证购买的被诉侵权产品包含与涉案专利权利要求1、2、4记载的全部技术特征相同的技术特征,落入涉案专利权的保护范围。乐金公司、万昌公司、天猫公司则认为被诉侵权产品缺少涉案专利权利要求1、2、4记载的多项技术特征,两者既不相同也不等同,未落入涉案专利权的保护范围。据万昌公司提供的中国书籍出版社2003年8月出版的《现代汉语辞海》第824页记载,“配合”一词的第2种含义为:机械或仪器上关系密切的零件结合在一起,如轴与轴瓦等。
  另查明,2012年12月15日,实正公司与厦门翰普电子有限公司(以下简称翰普公司)签订一份《专利许可使用协议》,内容为实正公司许可翰普公司在中国大陆境内无偿使用涉案专利,使用期限为2013年1月1日至2022年5月7日,实正公司保证不在协议区域的协议期限内与第三方签订与涉案专利相关的其他许可协议。实正公司与翰普公司的法定代表人均为李云孝。
  实正公司提供的增值税专用发票显示,2014年12月至2015年1月期间,合肥荣事达三洋电器股份有限公司、惠而浦(中国)股份有限公司先后向翰普公司购买名称为“微波炉变频板完成(陶瓷二极管)”的货物,金额分别为110600.01元、110600.01元、106176元。
  2017年4月5日,万昌公司与乐金电子(中国)有限公司签订了《LG生活电器促销支援协议》,其中促销机型中包括型号为MH6595GDS的微波炉产品。万昌公司提供的增值税专用发票显示,2017年,万昌公司向乐金电子(中国)有限公司购买了型号为MH6595GDS的微波炉产品,数量为10台。
  乐金公司成立于1995年12月28日,注册资本为15000万美元,经营范围为:开发、生产、制造、组装空调及配套产品、空调压缩机、空调机组、制冷设备、空气处理及净化设备、微波炉、电机、磁控管、吸尘器、面包机、等离子灯、通讯器材及配件、LED灯及其它电器产品和相关零部件、销售自产产品、分销上述产品;提供电器产品安装、业务培训及售后服务;楼宇自控系统及设备、净水设备、空气加湿器批发、零售;仓储服务;自有房屋租赁。
  实正公司为本案支出了公证费2500元、律师费8000元。
  原审法院认为,综合实正公司的诉讼请求、理由及乐金公司、万昌公司、天猫公司的答辩意见,本案的争议焦点为:(一)被诉侵权产品是否落入了涉案专利权的保护范围;(二)乐金公司、万昌公司、天猫公司是否实施了实正公司诉称的侵权行为,以及相应地应当承担何种民事责任。
  (一)被诉侵权产品是否落入了涉案专利权的保护范围
  专利号为ZL201220203855.0的“一种过温保护电路的结构”实用新型专利权在有效期限内,法律状态稳定,并已履行了缴纳专利年费的义务,故该专利为有效专利,应受国家法律保护。实正公司作为涉案专利的专利权人,依法对侵犯其专利权的行为享有诉权。
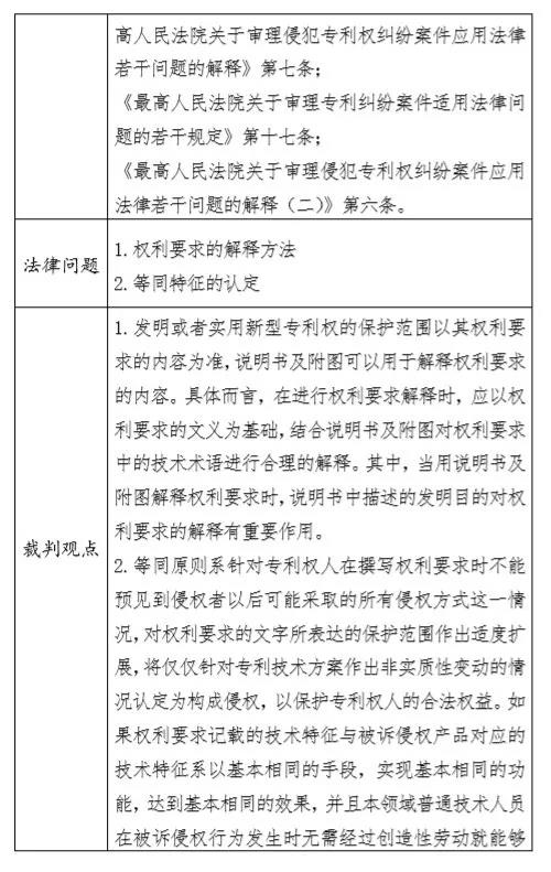
  《中华人民共和国专利法》(以下简称专利法)第五十九条第一款规定:“发明或者实用新型专利权的保护范围以其权利要求的内容为准,说明书及附图可以用于解释权利要求的内容。”《最高人民法院关于审理侵犯专利权纠纷案件应用法律若干问题的解释》第七条规定:“人民法院判定被诉侵权技术方案是否落入专利权的保护范围,应当审查权利人主张的权利要求所记载的全部技术特征。被诉侵权技术方案包含与权利要求记载的全部技术特征相同或者等同的技术特征的,人民法院应当认定其落入专利权的保护范围;被诉侵权技术方案的技术特征与权利要求记载的全部技术特征相比,缺少权利要求记载的一个以上的技术特征,或者有一个以上技术特征不相同也不等同的,人民法院应当认定其没有落入专利权的保护范围。”
  本案中,乐金公司、万昌公司认为实正公司公证购买的被诉侵权产品不能用于侵权比对,对此,原审法院认为,该份公证书虽未记载对涉案产品进行拆解的过程,但其明确记载在公证人员的监督下,实正公司的委托代理人刘德强对快件箱外观及快件箱内的物品进行拍照,取得照片十八张,该照片显示,涉案微波炉被拆解后可见其中安装有被诉侵权过温保护电路装置,随后,公证人员对此密封、拍照并交由刘德强收存。由此可见,该被诉侵权产品的拆解、封存过程系在公证人员的监督下进行,该实物可以用于侵权比对。
  经庭审比对,实正公司主张公证购买的被诉侵权产品包含与涉案专利权利要求1、2、4记载的全部技术特征相同的技术特征,落入专利权的保护范围。实正公司在庭审中称,涉案专利权利要求1中记载的“过温保护点”系一个区域,并非一个点,“桥堆散热器”指的是装载有桥堆的散热器,既包括桥堆也包括散热器,“所述桥堆散热器与所述印板配合处”不仅包括散热器与印板接触的位置,还包括散热器上装载的桥堆及IGBT与印板的配合区域。乐金公司、万昌公司、天猫公司则认为,被诉侵权产品与实正公司主张的涉案专利权利要求主要存在下列区别:1.涉案专利权利要求1中的振荡回路具有一桥堆,而被诉侵权产品的振荡回路由CPU与IGBT组成,由CPU产生PWM信号控制IGBT,该振荡回路不具有一桥堆;2.涉案专利中的热敏元件其中一端与桥堆负输出端的连接是一种直接接触的物理连接,而被诉侵权产品的热敏元件与桥堆负极输出端系通过印刷电路连接,是一种电连接,并非直接接触的物理连接;3.涉案专利中的热敏元件固定于印板上的一个过温保护点,该过温保护点位于所述桥堆散热器与所述印板配合处的反面,而被诉侵权产品的热敏元件的固定位置远离散热器与印板配合处的反面,热敏元件在散热器与印板配合处反面的15mm处;4.涉案专利的热敏元件具有两条完整稳定的热传导路径,其一连通所述桥堆的所述负极输出端,其二经由所述散热器穿过所述印板到达其反面,而被诉侵权产品的热敏元件不具有两条完整稳定的热传导路径。综上,被诉侵权产品未落入实正公司主张的涉案专利权利要求1、2、4的保护范围。
  针对双方的上述比对意见,分述如下:关于区别点1,从涉案专利权利要求书的上下文可知,涉案专利所描述的“振荡回路”并非通常意义上的LC振荡电路,还包括如IGBT、桥堆等主要元件,从此种意义而言,被诉侵权产品的“振荡回路”具有一桥堆。关于区别点2,《最高人民法院关于审理侵犯专利权纠纷案件应用法律若干问题的解释(二)》第六条规定:人民法院可以运用与涉案专利存在分案申请关系的其他专利及其专利审查档案、生效的专利授权确权裁判文书解释涉案专利的权利要求。专利审查档案,包括专利审查、复审、无效程序中专利申请人或者专利权人提交的书面材料,国务院专利行政部门及其专利复审委员会制作的审查意见通知书、会晤记录、口头审理记录、生效的专利复审请求审查决定书和专利权无效宣告请求审查决定书等。”在涉案专利的无效宣告口头审理程序中,实正公司在回答合议组有关热敏元件其中一端与所述桥堆的负输出端的连接关系时,陈述“涉案专利连接方式属于物理连接,形成热传导途径,而对比文件1的连接是电路连接。有益效果是:通过物理连接实现温度监控。认可对比文件1公开了电连接,但是涉案专利除了电连接还有属于热传导,热敏元件直接和桥堆接触”,结合专利权利要求1中有关“所述热敏元件具有两条完整稳定的热传导路径,其一连通所述桥堆的所述负极输出端”的描述可知,涉案专利中的热敏元件其中一端与桥堆负输出端的连接是一种直接接触的物理连接,而被诉侵权产品的热敏元件与桥堆负极输出端系一种电连接,并非直接接触的物理连接。关于区别点3,实正公司在涉案专利的无效宣告口头审理程序中,在回答乐金公司“不清楚权利要求1中‘过温保护点位于所述桥堆散热器与所述印板配合处的反面’”这一问题时,实正公司陈述“配合处就是连接处”。实正公司主张涉案专利权利要求1中的“桥堆散热器”指的是装载有桥堆的散热器,既包括桥堆也包括散热器,“所述桥堆散热器与所述印板配合处”不仅包括散热器与印板接触的位置,还包括散热器上装载的桥堆及IGBT与印板的配合区域。对此,原审法院认为,“装载有桥堆的散热器”并不等同于“桥堆与散热器”,结合涉案专利说明书第13段的记载“该结构的保护电路,具有两条热流传导通道,对散热器和桥堆同时进行温度监控”可见,涉案专利权利要求1中的“所述桥堆散热器与所述印板配合处”不应延及散热器上装载的桥堆及IGBT与印板的配合区域。本案中,被诉侵权产品的热敏元件的固定位置距离散热器与印板连接处反面约13mm处。由此可见,被诉侵权产品的热敏元件固定于印板上的位置距离散热器与印板配合处的反面处较远。关于区别点4,首先,如前所述,由于被诉侵权产品的热敏元件与桥堆负极输出端系一种电连接,并非直接接触的物理连接,故被诉侵权产品缺少涉案专利权利要求1中有关热敏元件“连通所述桥堆的所述负极输出端”的技术特征,因而难以认定被诉侵权产品的热敏元件与桥堆的负极输出端之间存在完整稳定的热传导路径。其次,由于被诉侵权产品的热敏元件固定于印板上的位置距离散热器与印板配合处的反面处较远,故被诉侵权产品缺少涉案专利权利要求1中有关“热敏元件固定于印板上的一个过温保护点,该过温保护点位于所述桥堆散热器与所述印板配合处的反面”的技术特征,因而亦难以认定被诉侵权产品存在“经由散热器穿过印板到达其反面”的完整稳定的热传导路径。
  综上,乐金公司、万昌公司、天猫公司主张的上述区别点2、3、4成立,被诉侵权产品缺少涉案专利权利要求1中的多项技术特征,故而未落入涉案专利权利要求1的保护范围;由于涉案专利权利要求2、4均引用了权利要求1,故被诉侵权产品亦未落入涉案专利权利要求2、4的保护范围。
  鉴于被诉侵权产品并未落入涉案专利权的保护范围,故乐金公司在本案中并未实施相应的侵权行为,亦不应承担相关民事侵权责任。实正公司的诉讼请求缺乏事实和法律依据,不予支持。
  至于乐金公司、万昌公司主张本案应当中止审理,由于涉案专利权已经专利复审委员会审查维持,故本案并不属于应当中止诉讼的情形。对于乐金公司在本案中请求原审法院合并审理其针对实正公司提起的恶意诉讼损害赔偿请求,恶意提起知识产权诉讼损害责任纠纷虽与本案的处理结果有一定的联系,但两者并不属于人民法院应当合并审理的情形,乐金公司可另案起诉。
  原审法院判决:驳回实正公司的诉讼请求。案件受理费8970元,由实正公司负担。
  在二审程序中,实正公司向本院提交了(2018)京73行初8992号行政判决书,用以证明在针对涉案专利权的无效行政纠纷中,北京知识产权法院依法认定实正公司在口述过程中可能存在简化元件名称的表述或者偏离原意的解释并不能影响对涉案专利权利要求1保护范围的理解,本案原审法院多次引用实正公司的代理人在无效宣告程序中的错误陈述,导致对涉案专利权利要求1的保护范围作出错误的解释。(2018)京73行初8992号案系乐金公司因不服第36449号决定向北京知识产权法院提起的实用新型专利权无效纠纷之诉。该案中,北京知识产权法院判决驳回乐金公司的诉讼请求,乐金公司不服,向本院提起上诉,本院案号为(2019)最高法知行终142号。
  鉴于本案与(2019)最高法知行终142号案均涉及涉案专利权利要求的解释,且涉及无效程序中的权利要求解释对侵权程序的影响问题,故本院依据《中华人民共和国行政诉讼法》第一百零一条,《中华人民共和国民事诉讼法》第一百三十三条第四项,《最高人民法院关于适用<中华人民共和国民事诉讼法>的解释》第二百二十四条的规定,对本案及(2019)最高法知行终142号案合并召开庭前会议。各方当事人在庭前会议及庭审中明确了各自对权利要求解释的意见。对于权利要求1中热敏元件的热传导路径“其一连通所述桥堆的所述负极输出端”,实正公司主张应解释为热敏元件连接桥堆负极引脚处的铜箔;乐金公司主张应解释为热敏元件通过铜箔连接桥堆的负极。对于权利要求1中的“过温保护点位于所述桥堆散热器与所述印板配合处的反面”,实正公司主张应解释为桥堆散热器的装配区域的反面,即桥堆散热器整体在印板上的投影区域的反面;乐金公司主张应解释为散热器与印板接触处的反面。实正公司还主张本专利通过温度叠加效应实现温度监控。
  除对于技术方案的理解之外,原审判决查明的事实基本属实,本院予以确认。
  本院认为,根据各方当事人的诉辩主张,本案上诉争议焦点为被诉侵权技术方案是否落入涉案专利权利要求1、2、4的保护范围。具体而言,包括:(一)涉案专利权利要求1的解释;(二)被诉侵权技术方案是否具有涉案专利中热敏元件连通桥堆负极输出端的热传导路径;(三)被诉侵权技术方案中热敏元件的位置与涉案专利中的过温保护点是否相同或者等同。
  (一)涉案专利权利要求1的解释
  侵权判定应当建立在正确的权利要求解释的基础之上。鉴于本案与本院同时审理的(2019)最高法知行终142号实用新型专利权无效行政纠纷案均涉及同一专利的权利要求解释问题,当事人在本案中亦提交了(2019)最高法知行终142号案中涉及的无效宣告程序中的口审笔录、第36449号决定书、(2018)京73行初8992号判决书作为证据,用以说明另一案件中当事人的陈述及相关认定对权利要求解释的影响,故本院对两案中涉及的权利要求解释问题一并作出认定。
  专利法第五十九条第一款规定:“发明或者实用新型专利权的保护范围以其权利要求的内容为准,说明书及附图可以用于解释权利要求的内容。”在进行权利要求解释时,应以权利要求的文义为基础,结合说明书及其附图对权利要求中的技术术语进行合理的解释。其中,当用说明书及其附图解释权利要求时,说明书中描述的发明目的对权利要求的解释有重要作用。
  对于涉案专利权利要求1中热敏元件的热传导路径“其一连通所述桥堆的所述负极输出端”,本院认为,其限定的内容是作为物理结构的热传导路径,并可具体解释为热敏元件连接桥堆负极引脚处的铜箔,具体理由如下:第一,涉案专利要求保护的内容包括物理结构。涉案专利的主题名称是一种过温保护电路的结构,根据涉案专利说明书的记载亦可获知,涉案专利要求保护的内容不仅是电路组成,更重要的是物理结构。第二,权利要求1的文字明确区分了电连接和热传导路径。权利要求1中用热敏元件一端连接于桥堆负输出端并接地来明确表示电连接关系,而在热传导路径部分则强调热敏元件与负极输出端连通,且第二条热传导路径明显系对物理结构的描述,将第一条热传导路径解释为物理结构符合对权利要求的整体解释。第三,桥堆负极输出端的具体表现形式即为印板中的铜箔,桥堆负极输出端即铜箔与桥堆负极引脚之间存在连接关系。从涉案专利的发明目的来看,只有当热敏元件与桥堆负极输出端相接触时,才能建立完整稳定的热传导路径,实现将来自桥堆的热量经由桥堆负极输出端传导到热敏元件。除热敏元件连接桥堆负极引脚处的铜箔之外,各方当事人亦未对第一条热传导路径提出其他合理的解释。第四,实正公司在无效宣告程序的口审中主张“热敏元件直接和桥堆接触”与其在本案二审庭审中主张将权利要求1的第一条热传导路径限定为“热敏元件连接桥堆负极引脚处的铜箔”并不矛盾,不能因实正公司在无效宣告程序口审阶段的陈述而将权利要求1的第一条热传导路径限定为热敏元件直接与桥堆负极的引脚接触。此外,虽然乐金公司在原审中及对上诉状的答辩意见中对实正公司关于该技术特征的解释提出异议,但乐金公司与实正公司在本院合并召开的庭前会议及本案庭审中所明确的关于该技术特征的解释已无实质差异。
  对于涉案专利权利要求1中的“过温保护点位于所述桥堆散热器与所述印板配合处的反面”,本院认为,其应解释为过温保护点位于散热器与印板的接触面的反面,具体理由如下:第一,从权利要求的文义来看,权利要求使用了“配合处”这一表述,即表明桥堆散热器与印板之间有相互配合的具体位置,而过温保护点位于该位置的反面。实正公司主张“配合处”应理解为桥堆散热器整体在印板上的投影区域,其范围超出了桥堆散热器与印板之间相互配合的具体位置,脱离了权利要求的文义。第二,从涉案专利说明书记载的内容来看,根据涉案专利说明书附图2以及说明书的相关记载可以确定,桥堆设置在散热器上,由桥堆及散热器这两个元件所组成的组件整体为涉案专利所述的桥堆散热器,散热器与印板配合接触,桥堆不与印板接触,桥堆散热器与印板发生配合的配合处应为散热器与印板为了配合而接触的配合接触面。第三,从涉案专利的发明目的来看,涉案专利旨在通过设置具有两条完整稳定的热传导通道,对散热器和桥堆同时进行温度控制。对于第二条完整稳定的热传导路径而言,只有过温保护点设置在散热器与印板的接触面的反面,才能稳定地获取散热器穿过印板传导来的热量,实现热敏元件的过温检测灵敏的技术效果。否则,散热器的热量需要在到达印板反面后继续通过印板扩散到过温保护点,热量的扩散会导致热量的耗散,这样就会导致过温保护点处采集的热量不能准确反映散热器的热量,从而使热敏元件不能准确地进行过温检测,即不能实现第二条完整稳定的热传导路径。涉案专利权利要求2记载的优选实施例将过温保护点尽量设置于靠近螺钉锁定位置的附近,亦可佐证将过温保护点设置于散热器与印板的配合接触面的反面,才能够实现第二条完整稳定的热传导路径。因此,过温保护点位于散热器与印板的接触面的反面是本发明为了解决其所要解决的技术问题而旨在保护的技术方案。第四,从实正公司作为权利人的陈述来看,实正公司在无效宣告程序的口审中明确陈述“配合处就是连接处”,进一步说明了本领域技术人员对“配合处”的通常理解。权利人在无效宣告程序中放弃的技术方案亦不能在侵犯专利权纠纷案件中纳入专利权的保护范围。
  (二)被诉侵权技术方案是否具有涉案专利中热敏元件连通桥堆负极输出端的热传导路径
  被诉侵权产品的桥堆的负极引脚插入印板并在印板背面形成焊点,热敏元件安装在与桥堆负极引脚相接触的印板铜箔上,该印板铜箔即为桥堆的负极输出端。乐金公司对此不持异议。根据上述对涉案专利中热敏元件的热传导路径“其一连通所述桥堆的所述负极输出端”的解释,被诉侵权技术方案的热敏元件连接桥堆负极引脚处的铜箔即具备涉案专利中的该条完整稳定的热传导路径。原审判决认为实正公司在无效宣告程序的口审中将第一条热传导路径限定为直接接触的物理连接,进而认为热敏元件与铜箔连接并非“直接接触”,系错误地未将印板上的铜箔认定为桥堆的负极输出端,据此得出被诉侵权技术方案不具有热敏元件连通桥堆负极输出端的热传导路径结论错误,本院对此予以纠正。
  (三)被诉侵权技术方案中热敏元件的位置与涉案专利中的过温保护点是否相同或者等同
  被诉侵权产品的散热器上安装有桥堆,桥堆的四个引脚插入印板中,通过螺钉将散热器安装在印板上,热敏元件没有安装在散热器与印板接触处反面的区域内,而是设置在离该区域大约13mm左右的位置处。根据上述对涉案专利中的过温保护点位置的解释,被诉侵权产品的热敏元件没有设置在涉案专利所要求保护的过温保护点处。
  关于被诉侵权技术方案中热敏元件的位置与涉案专利中的过温保护点是否构成等同,本院认为,等同原则系针对专利权人在撰写权利要求时不能预见到侵权者以后可能采取的所有侵权方式这一情况,对权利要求的文字所表达的保护范围作出适度扩展,将仅仅针对专利技术方案作出非实质性变动的情况认定为构成侵权,以保护专利权人的合法权益。涉案专利权利要求1使用了“该过温保护点位于所述桥堆散热器与所述印板配合处的反面”的表述,将过温保护点的位置限定为散热器与印板的接触面的反面,系对权利要求的保护范围作出的明确限定。从二者的手段、功能、效果来看,被诉侵权产品的热敏元件没有设置在涉案专利所限定的过温保护点上,其距离涉案专利所限定的过温保护点13mm左右,虽然这一距离也可以使被诉侵权产品的热敏元件感应到因散热器的热量穿过印板传递到印板反面后扩散所导致的印板温升,但散热器的热量需要在到达印板反面后继续通过印板扩散到过温保护点,热量的扩散会导致热量的耗散,使得过温保护点处采集的热量不能准确反映散热器的热量。因此,被诉侵权技术方案中热敏元件的位置与涉案专利中的过温保护点相比不属于以基本相同的手段,实现基本相同的功能,达到基本相同的效果,并且本领域普通技术人员在被诉侵权行为发生时无需经过创造性劳动就能够联想到的情形,不构成等同的技术特征。
  由于被诉侵权技术方案中热敏元件的位置与涉案专利权利要求1中的“过温保护点位于所述桥堆散热器与所述印板配合处的反面”不相同亦不等同,因而被诉侵权技术方案亦不具备“经由散热器穿过印板到达其反面”的完整稳定的热传导路径。
  综上,被诉侵权技术方案不落入涉案专利权利要求1、2、4的保护范围,实正公司主张乐金公司应承担侵权责任的上诉请求缺乏事实和法律依据,本院不予支持。
  综上所述,原审法院认定事实、适用法律虽有不当之处,但不影响本案结论,厦门实正电子科技有限公司的上诉请求不能成立。依照《中华人民共和国民事诉讼法》第一百七十条第一款第一项之规定,判决如下:
  驳回上诉,维持原判。
  二审案件受理费8970元,由厦门实正电子科技有限公司负担。
  本判决为终审判决。



  审判长  周  翔
  审判员  何  鹏
  审判员  崔  宁


  二○一九年十二月五日


  法官助理  郝小娟
  技术调查官    顼晓娟
  书记员  王  茜

责任编辑:知识产权法庭