当前位置: 首页 > 诉讼服务 > 文书公开

最高法院知识产权法庭公布“首例生物基因技术药物专利授权行政案件”判决(附判决书全文)

发布时间:2019-12-13 20:09:05 来源:最高人民法院



中华人民共和国最高人民法院
行政判决书
(2019)最高法知行终127号


  上诉人(原审被告):国家知识产权局。住所地:中华人民共和国北京市海淀区蓟门桥西土城路6号。
  法定代表人:申长雨,该局局长。
  委托诉讼代理人:罗洋,该局审查员。
  委托诉讼代理人:史晶,该局审查员。
  被上诉人(原审原告):伊拉兹马斯大学鹿特丹医学中心。住所地:尼德兰王国(荷兰)鹿特丹市。
  法定代表人:M.H.斯派特,该中心技术转让办公室负责人。
  委托诉讼代理人:杨晓莉,北京市天元律师事务所律师。
  委托诉讼代理人:柯珂,中国专利代理(香港)有限公司专利代理师。
  被上诉人(原审原告):罗杰•金登•克雷格,男,1947年4月1日出生,住大不列颠及北爱尔兰联合王国。
  委托诉讼代理人:杨晓莉,北京市天元律师事务所律师。
  委托诉讼代理人:柯珂,中国专利代理(香港)有限公司专利代理师。
  上诉人国家知识产权局因与被上诉人伊拉兹马斯大学鹿特丹医学中心(以下简称鹿特丹医学中心)、罗杰•金登•克雷格(以下简称克雷格)发明专利申请驳回复审行政纠纷一案,不服北京知识产权法院(2018)京73行初2154号行政判决,向本院提起上诉。本院于2019年9月2日立案后,依法组成合议庭,并于2019年10月28日公开开庭审理了本案。上诉人国家知识产权局的委托诉讼代理人罗洋、史晶,被上诉人鹿特丹医学中心、克雷格的委托诉讼代理人杨晓莉、柯珂到庭参加诉讼。本案现已审理终结。
  国家知识产权局上诉请求:撤销原审判决,维持第129924号复审请求审查决定(以下简称被诉决定),驳回鹿特丹医学中心、克雷格的全部诉讼请求,一、二审案件受理费由鹿特丹医学中心、克雷格负担。事实和理由:(一)原审判决对于创造性判断的事实认定错误。在确定本案申请号为201210057668.0、名称为“结合分子”的发明专利申请(以下简称本申请)所解决的技术问题时,要以本申请文件中已验证的技术效果为基础,本申请并未证明使用包含源自人的天然存在的V基因片段的仅重链基因座能够产生功能性人源仅重链可溶抗体的技术效果,因此本申请实际解决的技术问题仅是提供一种表达包含其他异源基因片段的异源重链基因座的仅VH重链抗体的方法。基于该技术问题,在对比文件1公开了包含异源基因片段的异源重链基因座的转基因小鼠产生异源仅重链抗体的技术方案,且抗体小型化和人源仅有重链的抗体已是基因工程抗体的确定的研究方向时,本领域普通技术人员有动机使用源自人的天然存在的V基因片段进行异源表达。(二)原审判决关于创造性判断的法律适用错误。虽然本申请权利要求1限定所述V基因片段是源自人的天然存在的V基因片段,基于降低抗体免疫原性、提高治疗效果的普遍认知,期望提供一种产生表达包含天然人V基因片段的仅有VH重链的抗体的方法,但本申请仅在说明书中记载了相应的方案,仅是一种设想,无具体实验数据支持和验证,该种技术效果不能作为创造性判断的依据。原审判决未考虑本申请未对现有技术做出实际贡献,仅以“不能因研究方向明确而认为对本领域普通技术人员而言显而易见”为由,认为本申请具有创造性,在创造性判断上法律适用错误。
  鹿特丹医学中心、克雷格共同答辩称:(一)本申请实际解决的技术问题是提供一种产生表达包含天然人V基因片段的仅有VH重链的可溶抗体的方法。首先,国家知识产权局上诉理由中主张的所解决的技术问题与被诉决定并不相同。其次,确定专利实际解决的技术问题应当基于与最接近现有技术确定的区别技术特征所能达到的技术效果来认定,确定所解决的技术问题仅仅是制备出产品而该产品没有任何功能违反了创造性判断的本意。(二)对比文件1和现有技术不仅没有对本申请给出技术启示,甚至给出了相反的技术启示。对比文件1仅公开了一种在哺乳动物中利用骆驼化VH外显子/区生产单重链抗体的方法,没有给出在小鼠中利用源自人的天然存在的V基因片段生产仅有重链的抗体。骆驼的天然仅有重链的抗体是可溶的,而人的天然仅有重链的抗体,由于疏水区域的存在是不可溶的。因此本领域普通技术人员无法预期可以利用源自人的天然存在的V基因片段用于在小鼠中生产仅有重链的可溶的抗体。(三)被诉决定没有涉及本申请说明书是否公开充分的问题。国家知识产权局关于本申请说明书缺少所述技术效果的数据导致效果无法预期的理由超出被诉决定认定范围,不应予以考虑。创造性判断与说明书公开充分属于不同的法律问题,不应混淆。被诉决定的理由是本申请不具有创造性,故应当推定发明符合公开充分的要求。另外,本申请说明书利用功能性实验反映了抗体的溶解性,实际上公开了效果数据,符合说明书公开充分的要求。
  鹿特丹医学中心、克雷格向原审法院提起诉讼,原审法院于2018年3月6日立案受理。鹿特丹医学中心、克雷格起诉请求:撤销被诉决定,判令国家知识产权局重新作出决定。
  原审法院认定事实:被诉决定涉及申请号为201210057668.0、名称为“结合分子”的发明专利申请,申请人为鹿特丹医学中心、克雷格, 申请日为2005年7月22日,最早优先权日为2004年7月22日,公开日为2012年9月12日。经实质审查,国家知识产权局原审查部门于2015年10月8日驳回了本申请。驳回决定所针对的权利要求书如下:
  “1.产生仅有VH重链的抗体的方法,所述方法包括:
  (a)提供表达异源VH重链基因座的转基因非人哺乳动物,其中:
  (i)所述VH重链基因座包含可变区和至少一个重链恒定区,所述可变区包含至少一个天然存在的非骆驼V基因片段、至少一个D基因片段和至少一个J基因片段;
  (ii)每个恒定区不编码功能性CH1域;
  (iii)V基因片段、D基因片段和J基因片段能够重组而形成VDJ编码序列;
  (iv)每个重链恒定区来源于脊椎动物,但非来源于人类;
  (v)重组后的 VH重链基因座在表达时,能够形成仅有重链的抗体;
  (b)用抗原免疫所述转基因非人哺乳动物。
  2.权利要求1的方法,其中所述转基因非人哺乳动物经工程改造,其产生含轻链的抗体的能力降低。
  3.权利要求1-2中任一项的方法,其中该哺乳动物内源性的免疫球蛋白重链基因座缺失或被沉默。
  4.权利要求1-3中任一项的方法,其中所述免疫包括将抗原注射进所述转基因哺乳动物中,并且其中所述方法包括下述的额外步骤:
  (c)分离表达所需抗原特异性、仅有重链的抗体的细胞或组织;
  (d)从步骤(c)的细胞或组织产生杂交瘤;
  (e)从所述杂交瘤克隆仅有重链的抗体mRNA;和
  (f)在异源表达体系中生产所述仅有重链的抗体。
  5.产生VH结合域的方法,其包括权利要求1-3中任一项的步骤,其中所述免疫包括将抗原注射进所述转基因哺乳动物中,并且其中所述方法包括下述的额外步骤:
  (c)分离表达所需抗原特异性、仅有重链的抗体的细胞或组织;
  (d)从步骤(c)的细胞或组织产生杂交瘤;
  (e)从所述杂交瘤克隆仅有重链的抗体mRNA;
  (f)从步骤(e)的克隆mRNA中鉴定并分离抗原特异性VH域;和
  (g)在异源表达体系中生产所述可溶性的抗原特异性VH结合域。
  6.产生VH结合域的方法,其包括权利要求1-3中任一项的步骤,其中所述免疫包括将抗原注射进所述转基因哺乳动物中,并且其中所述方法包括下述的额外步骤:
  (c)分离表达可溶性的所需抗原特异性、仅有重链的抗体的细胞或组织;
  (d)从来源于所分离细胞或组织的mRNA克隆VH基因座;
  (e)使用噬菌体或类似文库展示编码的蛋白质;
  (f)鉴定可溶性的抗原特异性VH域;且
  (g)表达所述可溶性的抗原特异性VH域,或作为融合蛋白表达所述可溶性的抗原特异性VH域。
  7.任一前述权利要求的方法,其中所述VH重链基因座包含含有人或骆驼V、D和J基因片段的可变区。
  8.任一前述权利要求的方法,其中所述VH重链基因座包含含有人V、D和J基因片段的可变区。
  9.任一前述权利要求的方法,其中所述VH重链基因座包含含有超过一个V基因片段、超过一个D基因片段和超过一个J基因片段的可变区。
  10.任一前述权利要求的方法,其中所述V基因片段经过选择、突变或工程改造,以改进诸如溶解性的特性。
  11.通过权利要求1-4或6-10中任一项的方法可获得的仅有重链的抗体。
  12.通过权利要求5-10中任一项的方法可获得的VH结合域。
  13.权利要求11的仅有重链的抗体或权利要求12的VH结合域作为药物的应用。
  14.权利要求12的VH结合域,其为二价形式,并且与效应子恒定区组合。”
  鹿特丹医学中心、克雷格对上述驳回决定不服,于2016年1月22日向国家知识产权局提出了复审请求,同时提交了权利要求书全文替换页(共2页8项)。与驳回决定所针对的文本相比,所作修改在于:将权利要求1中的“非骆驼V基因片段”修改为“V基因片段”,进一步限定所述V、D和J基因片段源自于人;删除原权利要求7-8、11-14,并适应性调整权利要求编号和引用关系。
  复审请求时新修改的权利要求1如下:
  “1.产生仅有VH重链的抗体的方法,所述方法包括:
  (a)提供表达异源VH重链基因座的转基因非人哺乳动物,其中:
  (i)所述VH重链基因座包含可变区和至少一个重链恒定区,所述可变区包含至少一个天然存在的V基因片段、至少一个D基因片段和至少一个J基因片段,其中所述V、D和J基因片段源自于人;
  (ii)每个恒定区不编码功能性CH1域;
  (iii)V基因片段、D基因片段和J基因片段能够重组而形成VDJ编码序列;
  (iv)每个重链恒定区来源于脊椎动物,但非来源于人类;
  (v)重组后的 VH重链基因座在表达时,能够形成仅有重链的抗体;
  (b)用抗原免疫所述转基因非人哺乳动物。”
  经形式审查合格,国家知识产权局于2016年2月26日依法受理了该复审请求,并将其转送至原审查部门进行前置审查。原审查部门在前置审查意见书中坚持原驳回决定。随后,国家知识产权局成立合议组对本案进行审理。国家知识产权局于2017年1月20日向鹿特丹医学中心、克雷格发出复审通知书。
  鹿特丹医学中心、克雷格于2017年5月4日提交了意见陈述书和1份参考资料,并提交了权利要求书全文替换页(共2页7项)。与复审通知书所针对的文本相比,所作修改在于:将原权利要求3与权利要求1合并,并在权利要求1中进一步限定“其中所述哺乳动物是小鼠”;删除原权利要求3并适应性修改了各权利要求编号和引用关系。修改后的权利要求1如下:
  “1.产生仅有VH重链的抗体的方法,所述方法包括:
  (a)提供表达异源VH重链基因座的转基因非人哺乳动物,其中:
  (i)所述VH重链基因座包含可变区和至少一个重链恒定区,所述可变区包含至少一个天然存在的V基因片段、至少一个D基因片段和至少一个J基因片段,其中所述V、D和J基因片段源自于人;
  (ii)每个恒定区不编码功能性CH1域;
  (iii)V基因片段、D基因片段和J基因片段能够重组而形成VDJ编码序列;
  (iv)每个重链恒定区来源于脊椎动物,但非来源于人类;
  (v)重组后的 VH重链基因座在表达时,能够形成仅有重链的抗体;
  (b)用抗原免疫所述转基因非人哺乳动物,
  其中所述哺乳动物是小鼠,并且该哺乳动物内源性的免疫球蛋白重链基因座缺失或被沉默。”
  鹿特丹医学中心、克雷格提交的参考资料如下:
  参考资料1:欧洲、韩国、澳大利亚授权权项,英文复印件,1份共6页。
  在上述程序的基础上,国家知识产权局于2017年9月5日作出被诉决定。
  被诉决定引用的对比文件与驳回决定、复审通知书中引用的对比文件相同,即:
  对比文件1:WO02/085945A2,公开日为2002年10月31日。
  对比文件1公开了一种在哺乳动物中生产骆驼化VH单重链抗体的方法,所述方法包括在所述哺乳动物中表达骆驼化VH重链基因座的步骤,该转基因哺乳动物可以是小鼠,还包括用一种抗原免疫转基因哺乳动物而生产单链抗体的步骤;其中,所述骆驼化VH重链基因座包括:(a)至少一个各自包括一个VH外显子的VH区,该VH外显子是突变的,以便其核酸序列与骆驼VHH外显子(‘骆驼化VH外显子’)相同,至少一个各自包括一个D外显子的D区,和至少一个包括一个J外显子的J区,其中,所述VH区、D区和J区能够重组形成VDJ编码序列;和(b)包括至少一个Cγ恒定重链基因和至少一个Cμ恒定重链基因的恒定重链区,当它表达时,既不表达功能性CH1结构域,也不表达功能性CH4结构域,所述恒定重链区包括至少一个来源于骆驼的恒定区重链基因;当所述基因座表达时,能够形成完整的单重链IgG分子(scIgG),所述骆驼化VH重链基因座包括至少一个来源于人的D区和至少一个来源于人的J区(参见对比文件1权利要求3-4、8-13、20、22-23、29-31)。
  对比文件1公开了D 和J外显子/区可源于天然存在的来源(参见对比文件1说明书第10页第24-32行)。
  对比文件1公开了所述骆驼化VH外显子/区源于除了骆驼以外的哺乳动物的天然存在的VH编码序列,例如发生了突变的人VH编码序列,以便所述序列与骆驼外显子的序列相同(参见对比文件1说明书第10页第12-15行)。
  对比文件1公开了“这种用于制备杂合单重链抗体的方法可以特别适用于制备用于人治疗的抗体,通常将抗体施用于与所述抗体的来源不同的脊椎动物时,导致出现针对所施用抗体的免疫应答;因此,杂合的骆驼/人单链抗体在给人施用时很可能比骆驼单链抗体具有更低的免疫原性”(参见对比文件1说明书第13页第18-24行);“与骆驼VHH单链抗体分子相比,在人治疗方面,‘骆驼化VH单链重链抗体’具有若干优点;例如,骆驼化VH单链抗体在基于VH3基因家族的抗体的情况下具有蛋白A结合位点;另外,在给人施用时,骆驼化VH单链抗体预期具有比骆驼VHH单链抗体低的免疫原性”(参见对比文件1说明书第32页第24行-第33页第2行)。
  对比文件1公开了优选的,转基因动物的内源性重链基因座缺失或被沉默(参见对比文件1说明书第16页第1-2段)。
  在原审过程中,鹿特丹医学中心、克雷格向原审法院补充提交了以下证据:
  证据1:《Recognition of Antigens By Single-domain Antibody Fragments: the Superfluous Luxury of Paired Domains》及其相关部分译文《通过单域抗体片段进行抗原的识别:配对的结构域是多余的》。来源:生物化学科学趋势,第26卷,第4期,2001年,第230-235页。
  证据2:《Binding Activities of a Repertoire of Single Immunoglobulin Variable Domains Secreted From Escherichia Coli》及其相关部分译文《从大肠杆菌中生产的单个免疫球蛋白可变区结构域的结合活性》。来源:自然 Nature,第341卷,1989年,第544-546页。
  证据3:《‘Camelising’Human Antibody Fragments: NMR Studies on VH Domains》及其相关部分译文《“骆驼化”人抗体片段:VH结构域的核磁共振研究》。来源:FEBS Lett.,第339卷,1994年,第285-290页。
  证据4:《Single Antibody Domains as Small Recognition Units: Design and in vitro Antigen Selection of Camelized, Human VH Domains with Improved Protein Stability》及其相关部分译文《单个抗体结构域作为最小的识别单元:蛋白稳定性增强的骆驼化的人VH结构域的设计和体外筛选》。来源:蛋白质工程(Protein Engineering),1996年第9卷第6期,第531-537页。
  证据5:《Single Domain Antibodies: Comparison of Camel VH and Camelised Human VH Domains》及其相关部分译文《单域抗体:骆驼的重链可变区(VH)和“骆驼化”的人的VH结构域的比较》。来源:免疫学方法杂志(Journal of Immunological Methods),第231卷,1999年,第25-38页。
  证据6:《Biophysical Properties of Camelid VHH Domains Compared to Those of Human VH3 Domains》及其相关部分译文《骆驼VHH结构域对比人VH3结构域的生物物理特性》。来源:生物化学 Biochemistry,第41卷,2002年,第3628-3636页。
  证据7:《基于重链抗体构建的单域抗体研究进展》。来源:生物工程学报,2005年第21卷第3期,第497-501页。
  在原审过程中,鹿特丹医学中心、克雷格明确表示,有关本申请独立权利要求4、5的创造性问题,其意见与其针对本申请权利要求1的创造性问题发表的意见一致;本申请从属权利要求系基于独立权利要求具备创造性而具备创造性。
  原审法院认为,本案争议焦点为本申请是否具备《中华人民共和国专利法》(以下简称专利法)第二十二条第三款规定的创造性。
  本申请权利要求1请求保护产生仅有VH重链的抗体的方法,对比文件1公开了一种在哺乳动物中生产骆驼化VH单重链抗体的方法,根据对对比文件1具体公开内容的查明可知,权利要求1与对比文件1相比,区别特征在于:(1)所述可变区包含的D、J基因片段是天然存在的;(2)所述V基因片段是源自人的天然存在的V基因片段,而对比文件1公开的是骆驼化的VH外显子/区;(3)该哺乳动物内源性的免疫球蛋白重链基因座缺失或被沉默。基于上述区别特征,本申请实际解决的技术问题是提供一种产生表达包含天然人V基因片段的仅有VH重链的抗体的方法。
  对于区别特征(1),根据对比文件1具体公开内容可知,对比文件1公开了D 和J外显子/区可源于天然存在的来源。本领域普通技术人员可以想到选用天然存在的人源D基因片段和J基因片段。
  对于区别特征(3),根据对对比文件1具体公开内容的查明可知,对比文件1公开了优选的,转基因动物的内源性重链基因座缺失或被沉默,本领域普通技术人员可以想到该转基因小鼠的内源性的免疫球蛋白重链基因座是缺失或被沉默的。
  由此可见,对比文件1已经给出了有关区别特征(1)和(3)的技术启示,被诉决定相关认定正确,原审法院依法予以确认。
  对于区别特征(2),本领域普通技术人员公知,人和鼠的天然抗体结构为四聚体形式,包括两个重链和两个轻链,每个链都包括可变区和恒定区。即,重链包括重链可变区(VH区)和重链恒定区(CH区),轻链包括轻链可变区(VL区)和轻链恒定区(CL区)。在四聚体结构抗体中,如果没有VL区,VH区的疏水性基团的存在将导致抗体不可溶,即,VH区与VL区的缔合保证抗体的稳定性和可溶性。而骆驼可以天然地形成一种只有两条重链没有轻链的抗体,且该仅有重链的抗体(HCAb抗体)不存在不可溶的问题。同时,由于小分子抗体具有组织穿透性好、易表达、易改造、体内半衰期短等优势,故基因工程抗体的发展方向之一就是抗体小型化。
  由此可见,对比文件1与本申请的基本研究方向是一致的,即在了解骆驼可以天然地形成HCAb抗体的基础上,去研制仅有重链、分子量更小的抗体。但对比文件1中的V基因片段是骆驼化的VH外显子/区,即对不同来源的V基因片段进行骆驼化,故其实质上使用的仍然是骆驼的V基因片段。本申请权利要求1中限定,所述V基因片段是源自人的天然存在的V基因片段,事实上是在对比文件1的研究基础上更进了一步,使用了人源的V基因片段制造HCAb抗体。本领域普通技术人员知晓,人源HCAb抗体免疫原性更低,成药性更好,这应当也是本领域普通技术人员努力研究探索的方向。但在以实验科学为基础的生物制药领域,即使在努力的方向已经明确的情况下,仍需要本领域普通技术人员付出相当大的智力劳动,才能克服种种难以预料的困难以取得技术上的进步。如果仅因为努力的方向对于本领域普通技术人员而言是明确的,就认为在此方向上取得的研究成果就是显而易见的,显然会极大地打击本领域普通技术人员在现有技术基础上深入研究以期取得突破的积极性,也与专利法鼓励创新的根本价值取向背道而驰。
  因此,公开了V基因片段是骆驼化的VH外显子/区的对比文件1,并未向本领域普通技术人员给出使用源自人的天然存在的V基因片段产生仅有VH重链的抗体的技术启示。在对比文件1的基础上结合本领域的常规技术手段以获得本申请权利要求1请求保护的技术方案对本领域普通技术人员而言是非显而易见的,本申请权利要求1具备专利法第二十二条第三款规定的创造性。被诉决定认定有误,原审法院依法予以纠正。
  基于此,被诉决定在认定本申请权利要求1不具备创造性的前提下关于本申请其他权利要求不具备创造性的认定亦均有误,原审法院依法予以纠正。
  原审法院判决:撤销被诉决定,国家知识产权局就鹿特丹医学中心、克雷格针对申请号为201210057668.0、名称为“结合分子”的发明专利申请提出的驳回复审请求重新作出审查决定。一审案件受理费人民币100元,由国家知识产权局负担。
  原审查明的事实属实,本院予以确认。
  本院另查明:
  (一)关于鹿特丹医学中心、克雷格原审补充提交证据的事实。原审庭审中,国家知识产权局对鹿特丹医学中心、克雷格原审补充提交的证据1-7的质证意见为:上述证据在复审阶段没有提交,但认可其真实性、合法性、关联性。本院经审理对上述证据作以下认证:证据1-7均为公开发表文献的内容,可以核对查实,且国家知识产权局认可其真实性,本院对证据1-7的真实性予以确认。证据1-7为本申请的申请日之前公开发表的期刊文章,其所要证明的事项为本领域普通技术人员在申请日之前知晓的一般技术知识,属于对客观存在的现有技术状态的补充证明,与本案相关技术事实具有关联性。同时,本案涉及专利授权行政程序,如果对专利申请人上述有关现有技术状态的补强证据不予采纳,将导致申请人丧失救济机会且没有其他救济途径。鉴此,本院依从客观实际及保护专利申请人正当权益的角度考虑,对证据1-7予以采纳。
  (二)关于双方当事人二审庭审认可的事实。庭审中,双方当事人均认可具有实用价值的抗体应该具有水溶性。同时,双方当事人亦认可,对比文件1提及非骆驼VH区时均表明该区域是骆驼化的;在本专利申请日前,在对比文件1的基础上,将其中的所述骆驼化VH外显子/区替换为源自人的天然存在的V基因片段,进而获得仅有VH重链的抗体,在基因技术上并不存在特殊的困难。
  (三)关于人体天然重链抗体是否可溶的问题。1.原审补充证据1第233页记载:除去VL结构域使VH的大的疏水区域暴露于水性溶剂。……如所预期的,这样的大的疏水区域暴露于溶剂导致分离的VH结构域的聚集或粘着。VHH-特异性的氨基酸置换集中于该区域,使该区域更加亲水。这种亲水性通过在不变形Cα骨架的情况下旋转邻近残基的侧链进一步增强。
  2.原审补充证据2第546页记载:然而,VH结构域相对“黏着”,可能是由于其正常情况下被Vκ或Vλ结构域覆盖的疏水表面被暴露出来。应该可能去设计VH结构域使其有更好的性能。
  3.原审补充证据3第285页记载:由于VH结构域的较短的横向质子驰豫时间,NMR的分析起初无法实现;可能是因为在天然抗体中与轻链相互接触的界面暴露出来导致聚集的发生。
  4.原审补充证据4第536页记载:在骆驼VH结构域中V37F突变很可能和在位置44、45、47的突变是一起发生的。突变很可能和在位置44、45、47的突变是减少以前的VL界面的疏水性所必需的,而37位的突变也可能修正了突变的VH中的一些不利的几何结构。另一方面,V37F突变也可能不利于VL的缔合,进而导致其他三个突变的出现,由此产生一个不太疏水的暴露的VL界面。在任何情况下,只有当所有四个突变都显现出来,才有可能使骆驼VH在VL缺失的时候形成稳定的、良好折叠的、不黏着的结构域。
  5.原审补充证据5第35页记载:骆驼的VH和“骆驼化”的VH最根本的区别在于骆驼VH是天然进化的产物而且可以由体内免疫获得。……然而就目前而言,骆驼VH的结构仍然比骆驼化的VH的结构更为优秀,因为自然的进化过程产生了更为成熟的结构设计。骆驼化的人的VH结构域可能仍然需要在其以前与VL相互接触的而现在暴露出来的区域引入额外的修饰,以适应暴露于亲水的环境,而且同时能够保留高稳定性和良好的蛋白折叠性能以及提供高度多样的抗原结合位点。
  6.原审补充证据6第3628页记载:《骆驼VHH结构域对比人VH3结构域的生物物理特性》……这些重链抗体的可变区结构域(VHH)是没有配对的,然而,所有其他抗体的VH结构域会和轻链的可变区结构域(VL)通过一个疏水的界面形成异二聚体。
  7.原审补充证据7第498页记载:在一般抗体VH的FR2中,V37、G44、L45和W47这4个氨基酸残基参与VL的相互作用,而在重链抗体的VHH胚系基因序列中,这4个氨基酸残基发生了特征性改变,分别突变为F(Y)37、E44、R45、G47。这4个氨基酸残基的突变使得VHH具有高亲水性,从而不必与VL形成异二聚体就可以保持稳定的结构。除了这4个氨基酸残基的突变之外,在骆驼与美洲驼的VHH胚系基因序列中还分别存在其它氨基酸残基比较保守的突变。
  (四)关于本申请所公开的重链抗体的水溶性问题。本申请说明书第[0034]段记载:本领域也需要产生可溶的、二价的或多价的多肽结合复合体,单独的或与效应子(轻)链组合的可包含至少部分的抗体重链且与生理学上稳定的和具有效应子功能。第[0060]记载:优选一种没有效应子功能但保留结合功能的人源可溶的仅有VH重链结合域。第[0070]段记载:本发明不限于人或骆驼种类特异性的仅有重链的抗体或人VH结合域(优选可溶的VH结合域)(单独或连接于所选效应子域)的生产和衍生化,还包括连接于D和J基因片段脊椎动物来源(任选经基因工程改造从而改善溶解性)的任何V基因片段的嵌合组合的生产。
  (五)关于对比文件1公开的内容。对比文件1原文第10页记载:骆驼化VH外显子/区表示源于除了骆驼以外的哺乳动物的天然存在的VH编码序列,例如,发生了突变的人的VH编码序列,以便所述序列与骆驼外显子的序列相同。说明书第13页记载:这种用于制备杂合单重链抗体的方法可以特别适用于制备用于人治疗的抗体,通常将抗体施用于与所述抗体的来源不同的脊椎动物时,导致出现针对所施用抗体的免疫应答;因此,杂合的骆驼/人单链抗体在给人施用时很可能比骆驼单链抗体具有更低的免疫原性。说明书第32页至第33页记载:与骆驼VHH单链抗体分子相比,在人治疗方面,“骆驼化VH单链重链抗体”具有若干优点;例如,骆驼化VH单链抗体在基于VH3基因家族的抗体的情况下具有蛋白A结合位点;另外,在给人施用时,骆驼化VH单链抗体预期具有比骆驼VHH单链抗体低的免疫原性。
  (六)关于本领域公知常识及本申请效果是否可以预期的事实。国家知识产权局提交的《医学免疫学》一书(张昌菊主编,高等教育出版社出版,2003年9月第1版第1次印刷,第29页)记载:体外制备的单克隆抗体来源于小鼠,如给人体注射,将产生针对鼠源性抗体的免疫应答,出现类似于破伤风免疫血清用于人体的副作用。因此,必须对鼠源性抗体进行改造,使其结构接近于人的Ig甚至完全和人Ig相同,才能确保抗体应用于人体的安全性。……人源化抗体(humanized antibody)只保留小鼠单克隆抗体与抗原表位特异结合的互补决定区CDR部分,抗体其余部分来自人Ig的抗体……与嵌合抗体相比,引起免疫应答的免疫原性大大降低。
  本院认为,根据国家知识产权局的上诉请求及鹿特丹医学中心、克雷格的答辩,本案的争议焦点在于本申请是否具备专利法第二十二条第三款规定的创造性。具体包括以下两个争议问题:(一)本申请相对于对比文件1所要解决的技术问题;(二)对比文件1是否给出了关于区别特征(2)的技术启示。
  (一)本申请相对于对比文件1所要解决的技术问题
  国家知识产权局上诉主张,本申请说明书实质上仅是验证了转基因小鼠中表达仅重链基因座所含的V基因是骆驼V基因(VHH)时能够实现产生功能性仅重链抗体的技术效果,对于权利要求1请求保护的所述V基因是源自人的天然存在的V基因片段的技术方案,并未证明其技术效果;源自人的天然存在的V基因片段相对于转基因小鼠而言是一种异源基因片段,故本申请实际解决的技术问题“仅是提供一种表达包含其他异源基因片段的异源重链基因座的仅重链抗体的方法”。对此,本院分析如下:
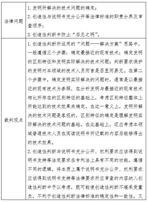
  第一,关于发明相对于对比文件所要解决的技术问题。创造性判断所运用的“问题——解决方案”思路中,一般遵循三个步骤:确定最接近的现有技术;确定发明的区别特征和发明实际解决的技术问题;判断要求保护的发明对本领域普通技术人员而言是否显而易见。在第二个步骤中,确定发明实际解决的问题时,通常是以最接近的现有技术为参照,在分析发明与最接近的现有技术相比所存在的区别特征的基础上,考虑区别特征整体上所能达到的技术效果来确定。因此,发明所要解决的技术问题是改进最接近的现有技术以提供比该最接近现有技术更好的技术效果的目标和任务。在这一意义上,发明所解决的技术问题是客观的,区别特征的确定是理解发明实际解决的技术问题的基础。在此基础上,还应考虑本领域普通技术人员在阅读说明书所记载的内容后能够得出的技术效果。
  第二,关于本申请相对于对比文件1所实际解决的技术问题。本申请权利要求1相对于对比文件1的区别特征在于:(1)所述可变区包含的D、J基因片段是天然存在的;(2)所述V基因片段是源自人的天然存在的V基因片段,而对比文件1公开的是骆驼化的VH外显子/区;(3)该哺乳动物内源性的免疫球蛋白重链基因座缺失或被沉默。根据本申请说明书第[0034]段、第[0060]段、第[0070]段等的记载,本领域普通技术人员可以理解,本申请所优选实现的是一种人源可溶的仅有VH重链抗体的效果。结合上述区别特征及说明书的记载,本申请相对于对比文件1所实际解决的技术问题应该是提供一种产生表达包含天然人V基因片段的仅有VH重链的可溶抗体的方法。被诉决定认定本申请所解决的技术问题是提供一种产生表达包含天然人V基因片段的仅有VH重链的抗体的方法,虽然没有明确将“抗体”表述为“水溶性抗体”,但是考虑到不具有水溶性的抗体缺乏实用价值,被诉决定语境中的“抗体”实际隐含了水溶性的限定,故被诉决定的认定基本正确。
  第三,关于国家知识产权局的上诉主张。首先,国家知识产权局上诉主张所确定的本申请所解决的技术问题明显与其被诉决定所确定的技术问题不同,实质变更了被诉决定的相关认定内容,不符合正当程序原则,不应得到支持。其次,国家知识产权局的上诉主张将本申请相对于对比文件1所解决的技术问题概括为“提供一种表达包含其他异源基因片段的异源重链基因座的仅重链抗体的方法”,实质上是质疑本申请说明书是否公开了制备包含天然人V基因片段的仅有VH重链的具有水溶性的抗体这一效果,并认为由于说明书没有公开已经制备上述抗体,缺乏数据支持和验证,因而可以脱离本申请权利要求1相对于对比文件1的区别特征,特别是“所述V基因片段是源自人的天然存在的V基因片段”这一区别特征,对本申请所要解决的技术问题进行了更宽泛的上位概括。这种做法既否定了区别特征作为发明实际解决的技术问题的基础,与创造性判断的“问题——解决方案”思路不符,又在客观上混淆了创造性判断与说明书充分公开、权利要求应该得到说明书支持等不同法律标准。创造性判断与说明书充分公开、权利要求应该得到说明书支持等法定要求在专利法上具有不同的功能,遵循不同的逻辑。将本质上属于说明书充分公开、权利要求应该得到说明书支持等法律要求所应审查的内容纳入创造性判断中予以考虑,既可能使创造性判断不堪承受重负,不利于创造性判断法律标准的稳定性和一致性,又可能在一定程度上制约了申请人对说明书充分公开、权利要求应该得到说明书支持等问题进行实质论辩,还可能致使说明书充分公开、权利要求应该得到说明书支持、修改超范围等法律要求被搁置,原则上应予避免。因此,在专利实质审查程序中,既要重视对新颖性、创造性等实质授权条件的审查,又要重视说明书充分公开、权利要求应该得到说明书支持、修改超范围等授权条件的适用,使各种授权条件各司其职、各得其所,而不宜只关注新颖性、创造性等实质授权条件。根据专利实质审查的一般规律,原则上可以先审查判断专利申请是否符合说明书充分公开、权利要求应该得到说明书支持、修改超范围等授权条件,在此基础上再进行新颖性、创造性的判断,否则可能导致新颖性、创造性审查建立在不稳固的基础上,在程序上是不经济的。本案中,国家知识产权局上诉主张中关于本申请是否公开了制备人源可溶仅有重链的抗体及是否有数据支持和验证等问题,更适合在说明书是否充分公开这一法律问题下予以审查,不宜一概纳入创造性判断中予以考虑。
  综上,国家知识产权局有关本申请相对于对比文件1所要解决的技术问题的上诉理由不能成立,本院不予支持。
  (二)对比文件1是否给出了关于区别特征(2)的技术启示
  国家知识产权局上诉主张,在对比文件1的基础上,当本领域普通技术人员面对的技术问题是提供一种表达包含其他异源基因片段的异源重链基因座的仅重链抗体的方法时,其有动机选择其他任意的异源基因片段,包括区别特征(2)所述的源自于人的天然存在的V基因片段;当抗体小型化和人源仅有重链的抗体已经是基因工程抗体的进一步研究方向时,出于对这一研究方向的知悉和确保人体安全性等方面的考虑,本领域普通技术人员完全有动机使用人的天然V基因片段进行异源表达。对此,本院分析如下:
  第一,关于技术启示的理解。技术启示是指现有技术中存在特定教导,促使本领域普通技术人员在面对客观技术问题时,考虑该教导来改进最接近的现有技术,得到所要保护的发明、实现发明的技术效果。前已述及,国家知识产权局上诉主张所确定的本申请所解决的技术问题是错误的。在此基础上,国家知识产权局上诉主张中关于对比文件1为本领域普通技术人员提供的教导和启示的内容缺乏论证基础。
  第二,关于对比文件1公开的内容。对比文件1公开了一种在哺乳动物中生产骆驼化VH单重链抗体的方法,包括在哺乳动物中表达骆驼化VH重链基因座的步骤,并提出“所述骆驼化VH外显子/区源于除了骆驼以外的哺乳动物的天然存在的VH编码序列,例如发生了突变的人的VH编码序列,以便所述序列与骆驼外显子的序列相同”。双方当事人亦均认可对比文件1提及非骆驼VH区时均表明该区域是骆驼化的。因此,对比文件1公开的是通过基因技术手段使用骆驼化V基因片段形成单重链抗体的方法。
  第三,关于本领域普通技术人员的认知。根据补充查明的事实及本领域公知常识可知,骆驼的天然抗体与人或鼠的天然抗体在结构上存在重要区别,骆驼的天然抗体为仅有重链的抗体,而人和鼠的天然抗体为包括两条重链和两条轻链的四聚体。由于疏水区域的存在,人的天然的仅有VH重链的抗体会发生聚集或者黏着,而骆驼的天然抗体中对应于人重链的疏水区域的氨基酸是亲水性氨基酸,故骆驼的天然的仅有重链的抗体具有更好的水溶性。
  第四,关于避免后见之明。本案中,对比文件1与本申请有着基本相同的研究方向,即在了解骆驼可以天然地形成仅有重链的抗体的基础上,研制仅有重链、分子量更小的抗体。两者最重要的区别在于,对比文件1在研制仅有重链的抗体时,使用的是骆驼化VH外显子即骆驼化V基因片段,而本申请则使用的是源自人的天然存在的V基因片段。同时,在本申请提出之日,将其中的所述骆驼化V基因片段替换为源自人的天然存在的V基因片段,进而获得仅有VH重链的抗体,在基因技术上并不存在特殊的困难。国家知识产权局主张,当抗体小型化和人源仅有重链的抗体已经是基因工程抗体进一步的研究方向,出于对这一研究方向的知悉和确保人体安全性等方面的考虑,本领域普通技术人员完全有动机使用人的天然V基因片段替换对比文件1中的骆驼化VH外显子。对此本院认为,面对所要解决的客观的技术问题,本领域普通技术人员从现有技术中可以获知的启示原则上应该是具体、明确的技术手段,而不是抽象的想法或者一般的研究方向。仅仅依据研究方向的一致性和本领域的抽象、普遍需求来认定现有技术给出的启示,隐含着后见之明的危险,容易低估发明的创造性。那些表面上看似显而易见的发明事实上也可能具有创造性。发明的技术方案一旦形成,其可能经常被发现可以从某些已知事物出发,经由一系列非常简单的步骤推导出来。为避免这种后见之明,必须全面、谨慎、现实地评估,面对本申请所要解决的问题,本领域普通技术人员基于其所认知的全部现有技术,是否能够容易地得出本申请的技术方案。在对比文件1的基础上研发仅包含天然人V基因片段仅有VH重链的抗体时,虽然对比文件1给出了使用骆驼化V基因片段形成单重链抗体的方法,且本领域确实存在降低抗体免疫原性、提高治疗效果的需求,但是基于人的天然的仅有VH重链的抗体会发生聚集或者黏着,而骆驼化V基因片段形成的仅有重链的抗体具有更好水溶性的认知,本领域普通技术人员难以有动机以“源自人的天然存在的V基因片段”替代“骆驼化V基因片段”,制备V、D、J基因片段均是天然存在的源自于人的V、D、J基因片段的仅有重链的抗体。本申请没有囿于人的天然的仅有VH重链的抗体会发生聚集或者黏着的认知,以“源自人的天然存在的V基因片段”替代“骆驼化V基因片段”,得到表达天然人V基因片段的仅有VH重链的具有更好水溶性的新抗体,具有创造性。被诉决定在评估对比文件1的启示时,脱离了申请日前本领域普通技术人员的认知,低估了本申请权利要求1的创造性。原审法院关于“在以实验科学为基础的生物制药领域,即使在努力的方向已经明确的情况下,仍需要本领域普通技术人员付出相当大的智力劳动,才能克服种种难以预料的困难以取得技术上的进步”的认定,虽然过于笼统且在本案中缺乏相应证据支持,但是并未影响其裁判结果的正确性。
  综上,被诉决定关于对比文件1给出了关于区别特征(2)的技术启示的认定错误,国家知识产权局的上诉主张不能成立,本院不予支持。
  本申请权利要求1具备专利法第二十二条第三款规定的创造性,本申请其它权利要求均为同一发明构思下的独立权利要求或者从属权利要求,在权利要求1具备创造性的基础上,本申请其它权利要求亦具有创造性。
  综上所述,原审判决认定事实基本清楚,适用法律正确,应予维持。国家知识产权局的上诉请求不能成立,应予驳回。依照《中华人民共和国行政诉讼法》第八十九条第一款第一项规定,判决如下:
  驳回上诉,维持原判。
  二审案件受理费人民币100元,由国家知识产权局负担。
  本判决为终审判决。



  审  判  长      王   闯
  审  判  员      朱   理
  审  判  员      刘晓军


  二〇一九年十二月六日


  法 官 助 理      高   雪
  技术调查官      董丽雯
  书   记   员      谢思琳

责任编辑:知识产权法庭